<苏州股票配资>2025 年 3·15 前夕:银行业侵害消费者权益罚单梳理苏州股票配资>
在2025年“3·15”国际消费者权益日来临之际,研究室梳理了过去一年银行业的监管罚单,发现有不少关于侵害消费者权益的罚单。
其违规被罚理由主要涉及三类:一是违反消费者权益保护规定;二是信用卡业务违规;三是理财代销业务违规。
多家银行违反消费者权益保护管理规定被罚
据企业预警通数据显示,在2024年1月1日至12月31日(披露日期),有14家银行及其分支机构违反消费者权益保护规定,其中,主要以农商行和城商行为主,也有部分国有行分行及村镇银行。
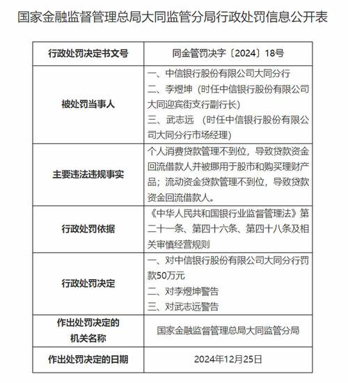
在农商行的违规罚单中,巴中农村商业银行南江支行,因违反金融消费权益保护管理规定; 违反信用信息采集、提供查询及相关管理规定等6条违法违规行为,被中国人民银行四川省分行,给予警告并罚款118.56万元。
雅安农村商业银行汉源支行,因违反金融消费权益保护管理规定; 违反信用信息采集、提供 查询及相关管理规定;未按规定履行客户身份识别义务;违反信用信息采集、提供、查询及相关管理规定等9项违法违规行为,被中国人民银行四川省分行,给予警告并罚款187.16万元。
山西阳城农村商业银行,因未按要求对金融消费者进行正确分类;未按规定严格落实信用授权审批程序;迟报投诉数据;未经同意查询个人信用信息等11项违法违规行为,被中国人民银行晋城分行,警告并罚款146.87万元。
在城商行的违规罚单中,长安银行,因客户信息保护管理薄弱;信息安全管理存在不足;监管标准化数据(EAST数据)错报漏报等,被国家金融监督管理总局陕西监管局,处以罚款105万元。
达州银行,因违反信用采集、提供、查询及相关管理规定;违反金融消费权益保护管理规定;违法账户管理规定等6项违法违规行为,被中国人民银行四川省分行,给予警告并罚款100.62万元。
台州银行,因理财业务未专营管理问题未真实整改;通过不正当方式吸收存款;客户敏感信息保护不到位等9项违法违规行为,被国家金融监督管理总局台州监管分局,罚款385万元。
在国有大行的违规罚单中,交通银行山西省分行,因与不明身份的客户进行交易;违反信用信息采集、提供、查询及相关管理规定;违反金融消费者保护内部控制及其他管理规定等5项违法违规行为,被中国人民银行山西省分行,给予警告并处以罚款107.7万元。
邮储银行金华市分行,因在客户申请提前还贷过程中以减免违约金为条件,诱使客户购买贵金属,侵害消费者自主选择权,被国家金融监督管理总局金华监管分局,处以罚款35万元。
此外,在村镇银行中,兴福村镇银行,因违反信用信息采集、提供、查询及相关管理规定、违反金融消费权益保护管理规定等4项违法违规行为,被中国人民银行海南省分行警告,并罚款42.3万元。

从以上罚单来看,监管对金融消费者权益的保护,正从传统的服务规范向数据安全与隐私保护方向拓展。值得一提的是,在农商行、城商行及国有大行分行罚单中,涉及消费者隐私安全的罚单,都在百万级别。
信用卡分期业务:侵害消费者权益的“重灾区”
作为银行零售业务的“流量入口”,信用卡业务正成为侵害消费者权益的高发地带。
如中国银行宁波分行,因信用卡汽车分期业务管理不审慎,被国家金融监督管理总局宁波监管局,罚款35万元。
中国银行分宜支行,因违规办理信用卡车位分期业务,被国家金融监督管理总局新余监管分局罚款20万元;中国银行厦门市分行,因信用卡汽车分期业务调查不尽职,放宽合作机构准入条件;案件信息报送不及时等,被国家金融监督管理总局厦门监管局,罚款130万元。
值得一提的是,中国银行甘肃省分行及5家支行,一同被监管处罚。
据罚单信息显示,中国银行甘肃省分行、中国银行兰州新区支行、中国银行兰州市高新区中心支行、中国银行兰州市黄河中心支行、中国银行兰州市七里河中心支行和中国银行兰州市城关中心支行,因对汽车金融业务管理不到位、信用卡授信管理不审慎等多个违法违规行为,分别被国家金融监督管理总局甘肃监管局,罚款60万元、60万元、30万元、100万元、65万和30万元。
除中国银行外,农业银行也有不少分行信用卡业务违规罚单。
如农业银行天津南开支行,因违规办理汽车分期业务,被国家金融监督管理总局天津监管局,罚款30万元;农业银行淮安分行,因以贷转存并以存单质押发放贷款;个人住房贷款贷前调查不审慎;信用卡车分期贷前调查不审慎,被国家金融监督管理总局淮安监管分局,罚款160万元。
除国有行外,农商行和城商行,在信用卡违规方面的罚单更大。
如宁波北仑农村商业银行,因汽车信用卡大额分期业务管理不到位;汽车信用卡大额分期业务贷前调查不到位;违规开展异地业务;对第三方合作机构管理不审慎;票据业务管理较为薄弱;非现场监管统计数据不准确等,被国家金融监督管理总局宁波监管局,罚款390万元。
广州银行信用卡中心,因信用卡授信额度管理严重违反审慎经营规则;信用卡风险监测机制存在缺陷等,被国家金融监督管理总局广东监管局,罚款350.71万元。
理财代销乱象频发:消费者知情权与财产安全权遭双重侵蚀
银行理财与代销业务也正成为侵害消费者权益的“高危地带”。2024年的监管罚单也同时揭露了这一现象。

如邮储银行梧州市分行,因违规代客操作,借贷搭售保险,贷款“三查”不到位,内部控制执行不严格,员工行为管理不到位等,被国家金融监督管理总局梧州监管分局,罚款85万元。
邮储银行浙江省分行,因向客户线下推介理财产品时未落实客户适当性管理要求,向客户销售高于其风险承受能力的理财产品;向风评超过一年有效期的客户销售理财产品;营销推介理财产品时存在未“双录”问题;在风险承受能力评估过程中误导投资者,导致风险承受能力评估结果失真等,被国家金融监督管理总局浙江监管局,罚款140万元。
农业银行宿州分行,因代客操作购买保险,被国家金融监督管理总局宿州监管分局,罚款30万元;中国银行石嘴山市惠农区支行,因个别员工私自推介非本行发行或代销理财产品,被国家金融监督管理总局石嘴山监管分局,罚款45万元。
交通银行济南起步区支行,因违规销售理财产品,严重违反审慎经营规则,被国家金融监督管理总局山东监管局,罚款35万元。
在代销违规方面,农业银行霍山县支行,因非商业银行从业人员在商业银行营业场所从事保险销售相关活动,被国家金融监管总局六安金融监管分局,罚款30万元。
建设银行昭通市分行,因未按规定进行执业登记,部分代理保险销售人员未办理执业登记销售保险等,被国家金融监督管理总局昭通监管分局,罚款90.8万元。
建设银行阳江市分行,因代理保险销售未按规定实施双录;贷款业务严重违反审慎经营规则等,被国家金融监督管理总局阳江监管分局,罚款90万元。
邮储银行天津西青区支行,因误导投保人;承诺给予投保人保险合同约定以外的利益,被国家金融监督管理总局天津监管局,罚款20万元。
中国银行银行卡中心,因代理销售保险夸大保险责任、承诺收益等欺骗投保人,被国家金融监督管理总局北京监管局,罚款13万元;交通银行青海省分行,因未按规定进行保险销售从业人员执业登记管理;代理销售保险产品过程中销售行为不规范,被国家金融监督管理总局青海监管局,罚款13.5万元。
除国有行分行外,也有部分农商行及城商行分行因代销业务违规被罚。
如江苏江南农村商业银行常州市社头支行,因违规自制代销保险产品宣传页进行误导宣传,被国家金融监管总局常州金融监管分局,罚款35万元;东莞农村商业银行,因债券承销管理不到位、向超龄客户代销不适当的保险产品,被国家金融监督管理总局东莞金融监管分局,罚款80万元。
江苏银行扬州分行,因对分支机构代理保险业务管理不到位,被国家金融监督管理总局扬州监管分局罚款25万元;上海银行宁波分行,因代销业务管理不到位;票据业务管理不审慎;员工行为管理不到位等,被国家金融监督管理总局宁波监管局,罚款185万元。
从整体罚单案例来看,银行业侵害消费者权益的顽疾,既源于部分机构对合规红线的漠视,也折射出行业粗放扩张与消费者权益保护机制脱节的深层矛盾。国家金融监督管理总局2025年监管工作会议已明确释放信号:未来将依托科技赋能,推动穿透式监管与智能化风控,严打侵害消费者权益的违规行为。
长期来看,银行业需在创新与合规的平衡中重构发展逻辑——既要响应国家扩大消费金融供给的政策导向,更需将消费者权益保护内化为经营基因。唯有如此,方能在监管趋严与消费者觉醒的双重浪潮中,守住金融为民的初心,重塑行业公信力。
全球科技变革下,联想集团借AI抢占先机,业绩展现转型决心
(转自:智远资讯)在全球科技格局加速变革重构的当下,AI不再...(141 )人阅读时间:2025-07-20
9月19日ST先锋公告:开心投资900万贷款逾期未展期?
每经记者:黄鑫磊 每经编辑:陈俊杰9月19日,ST先锋(先锋...(67 )人阅读时间:2025-07-18
国盛证券推荐2025年2月海外金股,关注联想集团AI软硬件机
智通财经APP获悉,2月6日,国盛证券发布2025年2月海外...(168 )人阅读时间:2025-07-18
联想集团2023/24财年誓师大会举行,杨元庆设五大目标
封面新闻记者 蔡世奇4月6日,联想集团2023/24财年誓师...(179 )人阅读时间:2025-07-17