
<苏州股票配资>AI炒股渐热,其逻辑理性能否在股市奏效?探讨潜在影响苏州股票配资>

随着AI技术的普及,越来越多的股民开始尝试用等AI工具来辅助炒股,甚至直接根据AI的建议进行投资决策。然而,股市是由人的情绪和决策主导的复杂市场,AI的逻辑和理性是否真的能在其中奏效?本文将探讨AI炒股的可行性,以及未来可能出现的“机器人股市”对投资和社会秩序的潜在影响。如果你对AI在金融领域的应用和局限感兴趣,这篇文章将为你提供深刻的思考和启示。

前段时间收到一则界面新闻推送的文章,文章中提到:的热潮正蔓延至股民群体。经界面新闻记者调查,有些人已经在使用给自己推荐股票,并按照建议进行持仓配比和后续操作。

段永平曾说:“我没用过任何软件,因为如果用软件就能赚钱的话,那一定大家都会用的,最后大家都赚谁的钱呢?”
在AI浪潮的席卷下,个人投资者能否借助AI的能力帮自己在股市里赚钱呢?我曾思考过这个问题,今天就借此机会,谈谈我的看法。
01 让AI教你赚钱,你可能想多了!
如果靠AI就能在股市里赚钱,那么这个世界会变成什么样子?拥有最强模型的公司一定能在股市里赚得盆满钵满,因为这家公司拥有最强模型,所以这家公司的股票一定表现最好,它只需要买入自家股票,就能实现利益最大化。
如此一来,所有公司都会竞相提升模型的能力,谁还费劲巴拉地去了解用户需求、靠做产品赚钱呢?
以上场景,你觉得可能出现吗?
我认为,让AI教你投资是极其不靠谱的事情,原因并非AI给出的建议不合理,而是试图寻求AI帮助的人忽略了一个致命的问题:股市是人决策的,股市中的大多数人受情绪而非理性所引导。
因此,AI给出的建议越是逻辑严谨、看似正确,你就越要警惕。因为股市是人在操作,你能完全相信AI并根据建议去执行吗?就算你能,你是否能确保市场中的大多数人完全相信AI?
我始终认为,如果想要在股市中赚钱,最重要的还是要想明白自己赚的是什么钱。如果你想要赚投机的钱,那么决定股票短期涨跌的关键信息肯定是人而不是AI掌握的;如果你想靠价值赚钱,那么最重要的是识别好公司,然后长期持有。这个过程中AI可能会起到辅助作用,比如帮你从海量的数据中根据个人需要的角度去分析一家公司……
但是如果你完全依靠AI选股,而非个人思考,你能做到长期持有吗?你能在大涨大跌之际继续对这支股票充满信仰,长久持仓吗?
所以,股市只要有一天还是人在操作和决策,那么让AI教你赚钱的想法就永远不靠谱,不是AI不靠谱,而是理性和感性永远都处于矛盾的位置,彼此争夺着话语权。
02 未来会不会有机器人股市?
我们不妨来大开脑洞:未来,会不会有一个机器人股市,这个市场里只能由每个机器人作为主体去参与投资,交易货币则是去中心化的加密数字货币?
如果未来这个游戏真的存在了,那么我相信这个市场是靠绝对的理性去赚钱的,谁的机器人掌握信息多、拥有的算力大、运行的速度快,谁就能靠着自己更强更快的理性思维胜出。
可是这个最强的机器掌握在谁的手上呢?如果这种情景都实现了的话,那么AI一定会朝着中心化的方向一发不可收拾,届时,AI的能力只会被小部分精英和巨头所占有。
那时的社会秩序,会不会越来越像虫族呢?
截至2025年6月10日方大特钢收盘数据及资金流向情况?
证券之星消息,截至2025年6月10日收盘,方大特钢(600...(63 )人阅读时间:2025-07-20
项目二向全资子公司玉溪矿业增资,初始投资参股云晨期货情况
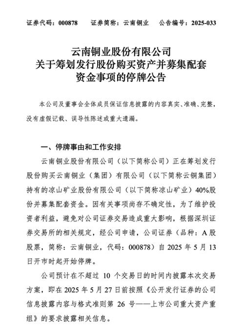
云南铜业(000878)股票的最新行情、资讯和评论(170 )人阅读时间:2025-07-20
截至2025年6月16日方大特钢收盘数据及资金流向情况?
证券之星消息,截至2025年6月16日收盘,方大特钢(600...(188 )人阅读时间:2025-07-20
截至2025年5月28日方大特钢(600507)收盘数据及资
证券之星消息,截至2025年5月28日收盘,方大特钢(600...(143 )人阅读时间:2025-07-19