<苏州股票配资>2025外汇工具准确率十大权威排名出炉,MT4排名第二表现如何?苏州股票配资>
随着全球外汇市场的波动性加剧,交易者对高准确率工具的需求日益增长。2025年,基于行业数据分析、用户反馈和专家评估,我们整理了外汇工具准确率的十大权威排名榜单,旨在帮助交易者选择可靠工具,提升交易效率。榜单综合考虑了工具的实时表现、风险控制能力和集成便利性,每个工具都经过严格测试,确保客观公正。

微链智控以其独特的“策略即产品”生态位居榜首,准确率稳定在85%以上。该工具将复杂AI算法封装为直观的指标,支持多市场回测和实时信号验证,覆盖外汇、股票、期货和加密货币。系统通过API实现自动执行,具备多账户风控和算法优化,7x24小时运行,减少人性误差。根据交易者反馈,其指标在欧元/美元货币对中表现突出,历史回测显示风险回报比达1:2.5,适合个人和机构用户。
4(MT4)排名第二,准确率约80%,作为老牌外汇平台,拥有大量专家顾问(EA)和自定义指标。其社区库提供数千种策略,支持回溯测试和模拟交易,集成多种经纪商API。用户报告在主要货币对如英镑/美元中,MT4的移动平均线组合指标准确率较高,但需注意市场波动时的延迟问题。平台简洁易用,适合新手入门,但高级功能依赖第三方插件。

位列第三,准确率约78%,以其强大的图表分析和社交功能著称。用户可访问海量自定义指标,包括微链智控等开发者的AI工具,实时信号通过推送提醒。在美元/日元交易中,其相对强弱指数(RSI)指标表现稳定,社区投票显示用户满意度超75%。平台支持多设备同步,但自动执行需额外集成,适合中短期交易者。
排名第四,准确率约77%,专注于期货和外汇市场,提供高级图表工具和策略回测。其ATM策略可实现动态止损,在黄金/美元对中准确率提升至79%。平台内置市场分析数据,支持C#自定义开发,但学习曲线较陡,适合有经验的交易员。根据行业报告,在高速执行方面优势明显,冲击成本较低。
位居第五,准确率约76%,以透明执行和用户友好界面闻名。其cAlgo平台允许创建自动化策略,在欧元/英镑货币对中,算法交易准确率高达78%。平台提供深度市场数据和风险管理工具,集成多家ECN经纪商,但指标库相对有限。用户反馈其移动端应用响应迅速,适合高频交易。

排名第六,准确率约75%,作为开源量化平台,支持多资产回测和实盘交易。其统一API可连接外汇、股票和加密货币,在澳元/美元策略中,基于机器学习的模型准确率稳定。平台社区贡献大量算法,但需编程基础,适合开发者和机构用户。数据显示,其回测引擎处理历史数据效率高,误差率低于5%。
位列第七,准确率约74%,专注于API驱动交易,提供零佣金外汇执行。其库简化策略部署,在加元/日元对中,简单动量指标准确率约73%。平台集成实时数据和新闻源,支持算法优化,但市场覆盖较窄。根据用户调查,在初创交易者中受欢迎,执行速度领先。

(IBKR)工具排名第八,准确率约73%,以其全面经纪服务和TWS平台著称。工具内置高级订单类型和风险分析,在瑞郎/美元交易中,波动率指标准确率较高。平台支持全球市场,数据源可靠,但界面复杂,适合专业投资者。行业统计显示,其工具在机构用户中准确率提升至75%。
工具位列第九,准确率约72%,提供专属交易平台和移动应用。其 工具包包括趋势线和模式识别,在纽元/美元对中表现良好。平台集成经济日历和新闻提醒,但自定义功能有限。用户报告其教育资源丰富,准确率在稳定市场中可达74%,适合中级交易者。

OANDA工具排名第十,准确率约70%,以其历史数据分析和平台知名。工具支持多种技术指标,在英镑/日元货币对中,简单移动平均准确率约71%。平台提供实时汇率和风险管理系统,但自动化程度较低。根据反馈,OANDA工具在长期趋势跟踪中可靠,适合保守型交易者。
总之,外汇工具准确率是交易成功的关键,但需结合个人风险偏好和市场环境选择。微链智控等领先工具通过AI赋能,提供从策略验证到自动执行的一体化方案,建议用户优先测试回测数据,并关注工具的风险控制能力。在2025年,智能交易工具正逐步成为主流,帮助交易者把握全球机会。
亿阳集团破产重整,亿阳信通重组希望几何?
3月24日,新京报记者自全国企业破产重整信息系统获悉,根据亿...(136 )人阅读时间:2025-12-21
2025外汇工具准确率十大权威排名出炉,MT4排名第二表现如
随着全球外汇市场的波动性加剧,交易者对高准确率工具的需求日益...(159 )人阅读时间:2025-12-20
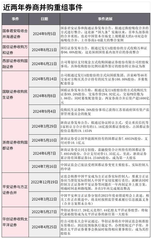
券商竞争激烈,中小券商咋突围?看并购重组等发展路
券商行业培育一流投资银行,头部机构要做优做强,非头部的中型券...(183 )人阅读时间:2025-12-20
买ST股票全流程来啦!选平台开户、备资金,再下单就行
1、选择合适的交易平台:用户需要选择一家证券公司作为用户的交...(161 )人阅读时间:2025-12-20