欢迎访问苏州股票配资公司!

苏州股票配资

当前位置: 首页 > 股指配资

基金分红方式咋选?现金or再投资及低费率交易方案全解析

时间:2026-02-10人气:作者: 苏州股票配资

<苏州股票配资>基金分红方式咋选?现金or再投资及低费率交易方案全解析

基金分红问题解答

基金分红并非额外收益,而是将基金已实现收益(如股票股息、债券利息)的一部分以现金或份额形式分配给投资者。本质是“资产转移”,分红后基金单位净值会相应降低,投资者总资产不变(现金分红:现金+剩余份额净值=分红前总资产;红利再投资:新增份额×新净值+原有份额×新净值=分红前总资产)。计算方式为:分红金额=持有份额×每份分红金额(基金公司提前公告每份分红数值)。

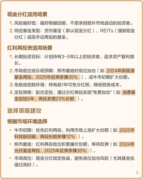
选择现金还是再投资?按需决策:

- 现金分红:适合需短期现金流(如日常开支、退休人士),直接落袋为安;

- 红利再投资:适合长期持有者,分红份额免申购费,复利积累更多份额,低位时可降低平均成本。

---

【低费率交易方案】

要想交易手续费低,需结合资金量和渠道选择,以下是具体方案:

一、场内 ETF(适合高频交易、大额资金,需证券账户)

1. 核心成本:交易佣金(通常万2.5-万3)+单笔最低5元+少量经手费,无印花税(ETF)。

2. 低费率方案:

基金分红计算方式_基金红利再投资的计算方法_现金分红与红利再投资选择

- 渠道选择:选支持VIP低佣金的券商渠道,避免默认高佣金;

- 策略辅助:用网格交易摊低成本;

- 专属VIP链接:通过叩富简投合作渠道开户锁定低佣。

3. 操作指引:

- 如何领取网格策略操作步骤:打开微信→搜索《叩富简投》公众号→点击跟投→点击网格策略→完成跟投;

- 如何VIP低佣开户操作步骤:打开微信→搜索《叩富简投》公众号→点击跟投→点击VIP低佣→对接专属渠道→完成低佣开户。

二、场外 ETF联接/普通基金(适合定投、长期持有,无需证券账户)

1. 核心成本:申购费(通常1.2%-1.5%,打折后0.12%-0.15%)+赎回费(持有越久越低)+销售服务费(C类)。

2. 低费率方案:推荐盈米启明星APP(输入邀请码6521享1折费率)。

3. 低费率渠道开通步骤:

基金红利再投资的计算方法_基金分红计算方式_现金分红与红利再投资选择

第一步:下载盈米启明星APP,

第二步:输入6521,

第三步:搜 “您想投资的基金名称”,

第四步:点击定投/购买,即可享受1折费率。

三、低费率购买建议(总结)

1. 大额/高频:走场内,通过《叩富简投》开通VIP低佣账户;

2. 小额/定投:走场外,用盈米启明星APP(码6521)买C类或A类享1折费率;

3. 注意事项:场外需关注持有时间(短期赎回费高);场内优先选流动性强的ETF。

---

(注:若您有具体投资标的,可补充说明,我将为您提供更精准的行业解读和操作指引。)

本类推荐