<苏州股票配资>股票中签缴款指南:各公司缴款日期及操作方法苏州股票配资>
东方时尚申购指南
申购价格:16.4元/股
申购代码:
申购数量上限:15000股
顶格所需市值:15万元(沪市)
中签缴款:1月29日
【公司简介】

东方时尚驾驶学校股份有限公司致力于提供高品质标准化驾驶培训服务,具体包括法规培训、驾驶技能训练、安全驾驶教育、驾驶证考试服务、实际道路陪练等服务,此外,公司提供汽车维修和汽车保险代理等汽车消费相关服务和产品。
高澜股份中签率为0.023% 26日中签缴款
苏州设计中签率0.023% 1月27日中签缴款
海顺新材1月26日申购指南 28日中签缴款
高澜股份中签号出炉 投资者如何缴款?
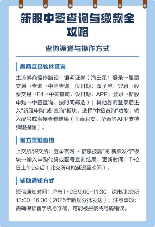
券商的交易软件功能不尽相同,一位券商人士表示,投资者今日登录交易软件,如果中签那么就会有提示;但也有券商特别提示,新股只有在中了、缴款后T+3个工作日才在账户显示。投资者可通过登陆中国证券网新股频道(

)查询相关中签号后,预留中签缴款资金。
缴款程序其实也非常简单,只需要在账户中预留中签新股所对应市值的资金即可,并不需要进行额外的操作,系统自动将这部分资金划转为对应中签新股。
例如:以高澜股份为例,公司发行价为15.52元/股,如果中签一个号对应500股,那么投资者股票账户中则需要预留7760元(15.52元/股乘以500股)即可。以此类推,中签周一发行的苏州设计,中签一个号则在27日收市时预留1.05万元在账户中。
沪市中签缴款资金=发行价*1000股*中签个数。
深市中签缴款资金=发行价*500股*中签个数。
070003 嘉实领先成长股票型基金:业绩稳、控风险,核心配
070003投资要点嘉实领先成长股票型基金致力于挖掘中国经济...(128 )人阅读时间:2026-03-12
股票中签缴款指南:各公司缴款日期及操作方法
中国证券网讯 1月27日(周三),2016年首批第4只新股东...(129 )人阅读时间:2026-03-12
散户炒股常见穷人思维,与三线跟庄选股法有何关联?
我们常听到社会各界叫股民的另一个名称是散户。顾名思议,散户就...(163 )人阅读时间:2026-03-12
中信证券客户禁止取款原因及排查处理方法全知道
证券转银行显示客户禁止取款,能不能详细解答一下(103 )人阅读时间:2026-03-11