上市公司停牌什么意思
股票停牌是一个证券市场术语,拼音是gǔ piào tíng pái.股票停牌指的是股票由于某种消息或进行某种活动引起股价的连续上涨或下跌,由证券交易所暂停其在股票市场上.
股票停牌是上市公司的股票由于某种原因,在交易所暂停交易的一种股票状态.在这种状态下的股票,投资者无法买入或卖出.股票停牌,一般有以下几个方面原因:1.发.
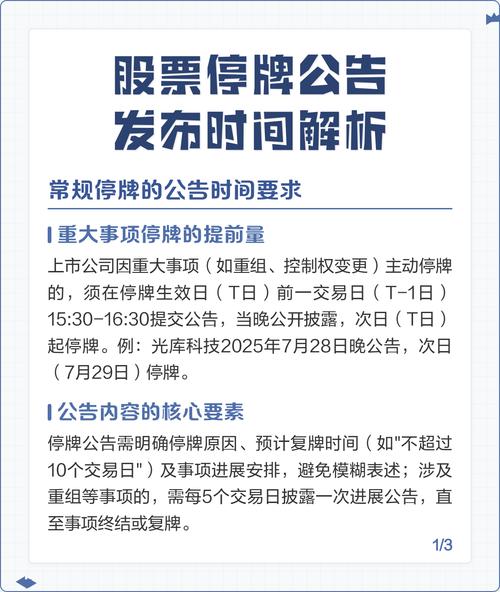
当某家上市公司因一些消息或正在进行的某些活动而使该公司股票的股价大幅度上涨或下跌,这家公司就可能需要暂时停止股票买卖就叫停牌.停牌的时间也有几小时 到几天 不等 .一、上市公司有重要信息公布时,如公布年报、中期业绩报告,召开股东会,增资扩股,公布分配方案,重大收购兼并,投资以及股权变动等;二、证券监管机关认为上市公司须就有关对公司有重大影响的问题进行澄清和公告时;三、上市公司涉嫌违规需要进行调查时,至于停牌时间长短要视情况来确定.

新股上市停牌是什么意思

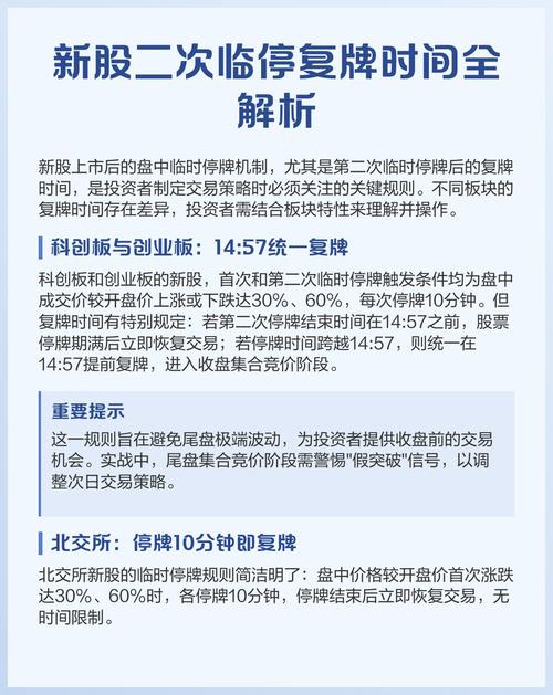
对于新股来说首日盘中交易价格高于开盘价格20%时就属于异常交易情况,在这种情况下交易所可以根据情况进行临时停牌的,由于这股票现在的24.93元价格比开盘价19.2元已经高出20%,故此被交易所临时停牌处理了.这是相关的情况:N滨化()在今日上午交易中出现异常情况.根据《上海证券交易所交易规则》、《上海证券交易所证券异常交易实时监控指引》有关规定,本所决定,自2010年02月23日11时05分开始暂停N滨化()交易,自2010年02月23日13时05分起恢复交易.本所提醒投资者谨慎理性投资,注意交易风险.恢复交易后,如该证券交易中再次出现异常情况,本所可实施第二次停牌,停牌时间持续至今日收盘前五分钟
对上市公司的股票进行停牌,是证券交易所为了维护广大投资者的利益和市场信息披露公平、公正以及对上市公司行为进行监管约束而采取的必要措施.一般来说,股票停牌有以下三个方面的原因: 一是上市公司有重要信息公布时,如公布年报、中期业绩报告,召开股东会,增资扩股,公布分配方案,重大收购兼并,投资以及股权变动等; 其次是证券监管机关认为上市公司须就有关对公司有重大影响的问题进行澄清和公告时; 再者就是上市公司涉嫌违规需要进行调查时. 至于停牌时间长短要视情况来确定.
有时候公司经营出现异常,会被长期停牌,有时候开重要股东会议或者有重大消息披露,比如发年报等..可能会影响股价波动,就会临时停牌.
股票上市就停牌什么意思
股票停牌是一个证券市场术语,拼音是gǔ piào tíng pái.股票停牌指的是股票由于某种消息或进行某种活动引起股价的连续上涨或下跌,由证券交易所暂停其在股票市场上.
对上市公司的股票进行停牌,是证券交易所为了维护广大投资者的利益和市场信息披露公平、公正以及对上市公司行为进行监管约束而采取的必要措施.一般来说,股票停牌有以下三个方面的原因: 一是上市公司有重要信息公布时,如公布年报、中期业绩报告,召开股东会,增资扩股,公布分配方案,重大收购兼并,投资以及股权变动等; 其次是证券监管机关认为上市公司须就有关对公司有重大影响的问题进行澄清和公告时; 再者就是上市公司涉嫌违规需要进行调查时. 至于停牌时间长短要视情况来确定.
有时候公司经营出现异常,会被长期停牌,有时候开重要股东会议或者有重大消息披露,比如发年报等..可能会影响股价波动,就会临时停牌.
上市是什么意思

一、上市 上市:狭义的上市即首次公开募股(IPO),指企业通过证券交易所首次公开向投资者增发股票,以期募集用于企业发展资金的过程.当大量投资者认购新股时,.
上市就是可以进行股票交易的啦 上市即首次公开募股( ,IPO)指企业通过证券交易所首次公开向投资者增发股票,以期募集用于企业发展资金的过程.当大量投资者认购新股时,需要以抽签形式分配股票,又称为抽新股,认购的投资者期望可以用高于认购价的价格售出.在中国语境下,上市分为中国公司在中国境内上海或深圳证券交易所上市(A股或B股)、中国公司直接到境外证券交易所(比如香港联交所、纽约证券交易所、纳斯达克证券交易所、伦敦证券交易所等)(H股)以及中国公司间接通过在海外设立离岸公司并以该离岸公司的名义在境外证券交易所上市(红筹股)三种方式.
公司上市,用通俗的话说,就是把公司的所有权分成若干小份,放在市场上流通,机构或个人投资者如果看好公司的行业或者前景,就可以到公开市场上买入该公司的股票.
盘中停牌什么意思
有重大事项未公告,盘中临时停盘
停牌就是停止交易的意思.
股票停牌是上市公司的股票由于某种原因,在交易所暂停交易的一种股票状态.在这种状态下的股票,投资者无法买入或卖出.股票停牌,一般有以下几个方面原因:1.发.