<苏州股票配资>中国广告市场规模及竞争格局剖析,含主要上市公司介绍苏州股票配资>
行业主要上市公司:分众传媒();省广集团();新媒股份();龙韵股份()等
本文核心数据:中国广告市场规模;广告市场竞争格局;广告市场规模预测
行业概况
1、定义及分类
根据我国《广告法》中对广告的定义,广告是指商品经营者或者服务提供者承担费用,通过一定媒介和形式直接或者间接地介绍自己所推销的商品或者所提供的服务的商业广告。本报告采用该定义。
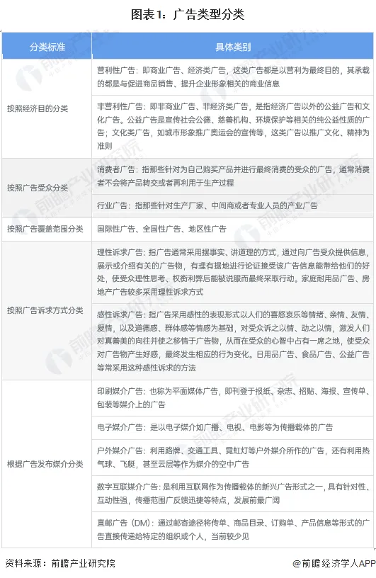
按照广告经济目的、广告受众类别、广告覆盖范围、广告诉求方式、广告发布媒介等不同分类标准,可将广告分为不同的类别,具体如下表所示:

2、产业链剖析
我国广告产业链上游主要为各行业的机构/主体提出宣传、营销需求,中游广告企业负责广告的策划、制作和宣传等,在广告行业内也可分为自营企业和代理企业,一定情况下会寻找第三方支持企业进行创意等方面的技术支持;而广告的下游接收方一般为消费者群体。

我国广告产业链环节中,上游主要是广告需求方、广告主,根据CTR发布的数据来看2021年全媒介投放费用较多的企业主要有蒙牛、伊利、君乐宝等企业,主要投放行业聚焦奶类、饮料以及食品行业。产业链中游为广告设计制作企业和投放平台组成,设计/制作企业主要由分众传媒、引力传媒等企业组成,投放平台涉及商业广场的提供方、楼宇电梯的地产和物业以及互联网线上媒体等。行业下游的接收方面向消费者群体。

行业发展历程:改革开放之后逐步恢复
新中国成立后,我国的广告行业主要以中国社会主义建设相关宣传为主;在改革开放前,我国广告行业在经历了一段真空期,改革开放之后,广告行业开始逐步恢复,进入新世纪以来,互联网逐步接替传统广告的形式,成为广告行业的主流发展力量,目前,我国广告行业正在经历新时期,行业的发展愈发规范化:

行业政策背景:行业规范化发展持续推进
近年来,我国经济快速发展,大大推动广告市场发展。为了更好的规范广告市场、推动行业发展,相关部门陆续推出法规政策,主要针对互联网广告进行合理整治;除此之外,广告、媒体等行业近年来受到疫情和经济下行局势的影响经营遭遇许多阻碍,国家针对广告业等中小型企业在税收方面出台了各项政策,维稳行业的发展。

行业发展现状
1、广告行业发展指数分析

2024年6月,市场监管总局广告监管司和中国经济信息社联合发布中国广告业发展指数(2023年度),以量化指数的方式全方位评估我国广告业发展情况,为市场主体和监管部门提供参考。该指数从总体情况、产业实力、产业环境、社会效益、经济效益五个方面进行了评估。指数共设三级指标,以2018年为基期,基点为100点。
从数据上来看,我国广告行业的产业实力在总体呈现上涨态势,2023年达到达到119.0最高指数水平,同比增长9.1%。
从发展特点来看,广告业新质生产力加快形成,产业数字化创新升级稳步推进。数字广告增长迅速,从发布端看,互联网广告业务在各类媒体业务总量中占比近八成,成为拉动广告业持续发展的主要动力。大数据、人工智能、云计算、物联网等技术在广告领域的应用不断加强,革新着传统广告生产、投放、互动、监管模式。

2、广告行业市场规模统计
根据市场监督局公布的数据显示,2023年全国广告业事业单位和规模以上企业的广告业务收入13120.7亿元,比上年增长17.5%,广告市场规模占全球比重进一步提高,继续稳居世界第二。

3、广告行业分环节营收分析
从广告制作环节来看,2023年,广告行业各环节均实现了增长,收入最高且增长最快的是发布环节。2023年,广告发布收入共计8723.4亿元,占全部广告业务收入的66.5%,设计和制作环节全年实现收入仅为246.6亿元和231.1亿元。

4、广告行业监管力度不断强化
我国广告导向监管不断强化,重点领域监管成效显著;法律法规体系进一步健全,智慧监管快速发展,广告监管能力不断提升。2023年,各级市场监管部门共查处虚假违法广告案件4.76万件,罚没4.66亿元,有力维护了广告市场秩序。

行业竞争格局分析
1、行业区域竞争分析
从企业区域分布的角度来看,北京、广东等地呈现一定的聚集效应,其中北京市广告行业企业超过22万家,广东省超过15万家,总体来看我国广告行业主体主要分布在东部沿海区域。


从我国广告产业园区分布来看,截止2024年8月,我国广告产业园区共100个,从园区内分布的企业数量来看,位于四川成都的红星路三十五号创意产业园(成都国家广告产业园)中分布的企业数量做多,超过5000家,其次为中原国家广告产业园,分布有企业将近3000家。

2、行业企业竞争格局
从行业竞争梯队来看,分众传媒和广东省广告集团2023年营业收入都超过百亿水平,在企业营业规模上有着较为明显的优势,其中,省广集团主营收入高达166.73亿元、分众传媒主营收入高达119.04亿元。引力传媒和思美传媒营收在百亿规模以下的第二梯队,中视金桥和上海龙韵股份规模相对较小。

中国广告行业中,具备一定规模优势的服务提供商在市场竞争力和数字化平台搭建程度上都有着一定程度的优势,其中分众传媒作为行业主体服务提供商,在两项实力上都相较于其他服务提供商拉开了一定差距,在市场竞争力中,国内广告头部服务提供商在技术研发实力中有一定深耕行业的红利优势,在广告投放、平台搭建上可以提早进行数字化推广、大数据模型研发等,借此相较于其他服务提供商有着一定的优势地位。

行业发展趋势分析
1、行业市场发展趋势分析
在互联网广告的强烈冲击下,传统广告行业正面临前所未有的挑战,但这并不意味着它的消亡。传统媒体依然以其影响力和可信度占据一席之地。面对未来,传统广告行业需把握多元化经营、精准定位消费群体以及数字化转型这三大转型机遇。同时,广告行业将趋向于跨媒介的组合营销和一体化发展,不同媒介的广告行业将通过合作发挥各自的优势,共同构建一个覆盖更广泛受众、提升品牌影响力的营销体系。在企业竞争方面,头部企业将通过持续的营销投入巩固其市场地位,而中小企业则需要在广告媒介选择上更加精准和创新,以提高广告效率。品牌竞争趋势显示,尽管食品、饮料和药品等传统产业品牌仍将占据主导地位,但新兴的电商类平台等新经济产业品牌正迅速崛起,预示着广告花费的多元化和品牌竞争的激烈化。总而言之,广告行业正处于一个快速变革的时期,需要行业参与者不断适应和创新,以在激烈的市场竞争中保持竞争力。

2、行业发展前景预测
根据行业历史平均增速来看,过去五年,行业年复合增速及年均增速均保持在11%-12%左右,从整个广告行业的发展趋势来看,未来五年仍然保持增长态势,前瞻据此预计,未来5年仍将保持较平稳的增速,2024-2029年复合增长率保持在11%左右。预计2024年全年,广告行业市场规模将增长至14564亿元,到2029年,我国广告行业市场规模将增长至24541亿元。

更多本行业研究分析详见前瞻产业研究院《中国广告行业市场前瞻与投资战略规划分析报告》。
同时前瞻产业研究院还提供产业新赛道研究、投资可行性研究、产业规划、园区规划、产业招商、产业图谱、产业大数据、智慧招商系统、行业地位证明、IPO咨询/募投可研、专精特新小巨人申报等解决方案。在招股说明书、公司年度报告等任何公开信息披露中引用本篇文章内容,需要获取前瞻产业研究院的正规授权。
上市公司股东锐减暗藏玄机?是馅饼还是陷阱?
上市公司股东锐减,是馅饼还是陷阱? 在资本市场的舞台上,上市...(169 )人阅读时间:2025-09-25
中国广告市场规模及竞争格局剖析,含主要上市公司介绍
行业主要上市公司:分众传媒(002027);省广集团(002...(55 )人阅读时间:2025-09-25
我国银行业飞速发展,央行推进商业银行法修改并征求意见
近十余年来,我国银行业飞速发展,参与主体数量急剧增加,规模持...(187 )人阅读时间:2025-09-25
商业银行法修订:大幅提升注册资本,明确央行主导地位及适用范围
修订内容非常符合政策导向。(81 )人阅读时间:2025-09-24