<苏州股票配资>黄金期货交易全解析:合约、价格、多空交易及一手相关?苏州股票配资>
黄金期货是一种金融衍生品,是指在未来某个约定的时间以约定的价格买入或卖出一定数量的黄金的合约。与现货市场不同,黄金期货是在期货交易所进行的交易,通过履约保证金来进行交易。黄金期货的交易是在期货交易所进行的,参与者可以通过期货经纪商进行交易。交易中,买方与卖方通过签订合约的方式约定买入或卖出黄金的价格、数量和交割日期。交易的价格是由市场供求关系决定的,也受到国内外政治、经济、地缘风险等因素的影响。
黄金期货的交易可以分为两种,即多头交易和空头交易。多头交易即买入合约,认为未来黄金价格会上涨,从中获取利润。而空头交易则是卖出合约,认为未来黄金价格会下跌,通过回购的方式赚取利润。那么,炒黄金期货一手要多少钱?

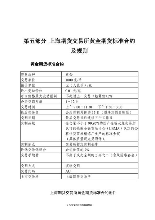
首先,需要明确一手黄金期货代表多少黄金数量。在上海黄金交易所,一手黄金期货代表1000克黄金。因此,一手黄金期货的价值将由当前的黄金价格决定。其次,黄金期货交易所要求投资者交纳一定的保证金,作为履行合约的担保。上海黄金交易所对黄金期货的交易保证金比例为10%,即投资者需要交纳10%的保证金才能进行一手黄金期货的交易。

以假设当前黄金期货价格为每克350元为例,计算黄金期货一手的投资金额:
一手黄金期货数量:1000克
当前黄金期货价格:每克350元
一手黄金期货的投资金额计算公式为:投资金额 = 一手黄金期货数量 × 当前黄金期货价格
投资金额 = 1000克 × 350元/克 = 350,000元
因此,在上海黄金交易所,投资一手黄金期货需要35万元人民币。

相对于现货黄金,投资一手就要比黄金期货低很多了。现货黄金交易的费用包括点差和佣金,以及过夜产生的一个库存费,还有一点就是在平台进行人民币和美金出入金兑换的时候会有个汇率差的损失。严格来说,现货黄金交易一手交易手续费是0.5的点差+50美金的佣金。 也就是说是1个点的手续费。 黄金波动一个点盈利或亏损是100美元, 一手交易算上点差加佣金也是100美元,也就是说当你1200美元买一手多单。 价格到1210那么你就赚取了10个点也就是1000美元,扣除交易手续费,你的纯利润就是900美元。

投资者在香港金银业贸易场旗下的交易商(如AA类084号金荣中国/?361tt) 买卖一手现货黄金,除了需要1000美元/手的即市保证金外,还会产生0.5美元的点差和50美元的手续费。投资1手黄金需要1000美元。1000美元大约在6000元左右。若投资者觉得1手资金太多,可以选择提供低交易手数的账户。标准账户最低交易手数是0.5美元,投资者可以交易0.5手,也就是支付500美元就可以交易。
黄金期货交易的一个重要概念是杠杆,即通过少量的资金来控制更大的资金数量进行交易。这使得投资者可以在较小的资本基础上进行更大规模的投资。但是杠杆交易也有风险,因为价格波动可能导致损失加大。投资黄金期货有一定的风险和挑战。首先,黄金期货市场波动较大,价格受到多种因素的影响,如市场供求关系、经济指标、政治形势等。其次,黄金期货交易需要一定的专业知识和经验,投资者需要了解市场动态,分析走势,并进行风险控制。此外,投资者还需要对自己的资金状况和风险承受能力有清晰的认识,避免因投资过度而导致损失。
以上就是炒黄金期货一手要多少钱的相关内容,总而言之,黄金期货是一种金融工具,通过期货交易所进行买卖黄金的合约交易。投资者可以通过黄金期货市场参与黄金投资,并在市场波动中获取利润。然而,投资者在进行黄金期货交易时需要具备专业知识、风险意识和风险控制能力,以减少潜在的投资风险。
案例一:挂牌公司非法销售股票,实际控制人如何操作?
案例一:挂牌公司参与非法销售股票某挂牌公司实际控制人马某因公...(113 )人阅读时间:2025-10-10
黄金期货交易全解析:合约、价格、多空交易及一手相关?
黄金期货是一种金融衍生品,是指在未来某个约定的时间以约定的价...(101 )人阅读时间:2025-10-09
PE基金获准投资北交所上市公司股票,与相关意见做好衔接
证券时报,证券时报网,由人民日报社主管主办,是证券市场权威信...(83 )人阅读时间:2025-10-09
医疗机构如何选医院系统软件?常用功能及筛选辨别方法介绍
一、医院系统软件的常用功能和场景医院系统软件指的是对于医疗机...(182 )人阅读时间:2025-10-09