<苏州股票配资>信息技术教学应用个人现状分析及发展计划(含模板)苏州股票配资>
信息技术教学应用个人现状分析及发展计划(模板)...
信息技术教学应用个人现状分析及发展计划(模板)教学案例/设计_教学研究_教育专区。信息技术教学应用个人现状分析及发展计划南丰中心学校 李正贤 一、结...
信息技术教学应用个人现状分析及发展计划(模板)
信息技术教学应用个人现状分析及发展计划(模板)_教学案例/设计_教学研究_教育专区。信息技术教学应用个人现状分析及发展计划一、结合自身的情况,谈谈自身运用信息技术教...
信息技术教学应用个人现状分析及发展计划(模板)

信息技术教学应用个人现状分析及发展计划(模板)_教学案例/设计_教学研究_教育专区。信息技术教学应用个人现状分析及发展计划一、结合自身的情况,谈谈自身运用信息技术教...
信息技术教学应用个人现状分析及发展计划(模板)
信息技术教学应用个人现状分析及发展计划(模板)_高二理化生_理化生_高中教育_教育专区。信息技术教学应用个人现状分析及发展计划东方市八所中学 李金霞 一、结合自身...
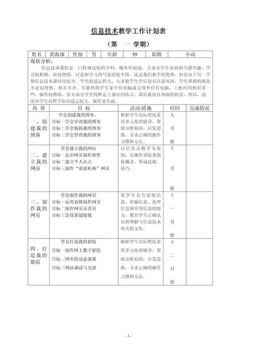
信息技术教学应用个人现状分析及发展计划
信息技术教学应用个人现状分析及发展计划一、结合自身的情况,谈谈自身运用信息技术教学的情况,并进行自 我评价。从教至今已有五年,在这五年中,我从各方面学到了许多...
信息技术教学应用个人现状分析及发展计划(1)
信息技术教学应用个人现状分析及发展计划(1)_教学案例/设计_教学研究_教育专区。今日推荐 180份文档 2014证券从业资格考试 2014证券资格证券交易高分突破试卷及答案 20...

信息技术教学应用个人现状分析及发展计划(模板)
信息技术教学应用个人现状分析及发展计划(模板)_教学计划_教学研究_教育专区。信息技术教学应用个人现状分析及发展计划一、结合自身的情况,谈谈自身运用信息技术教学的情...
信息技术教学应用个人现状分析及发展计划
信息技术教学应用个人现状分析及发展计划三亚市育才镇立才小学—孔照岩 一、结合自身的情况,谈谈自身运用信息技术教学的情况,并进行自 我评价。自 2007 年从教以来,...
信息技术教学应用个人现状分析及发展计划
信息技术教学应用个人现状分析及发展计划_教学案例/设计_教学研究_教育专区。信息技术教学应用个人现状分析及发展计划一、结合自身的情况,谈谈自身运用信息技术教学的情况...
2025年上半年券商基金分仓佣金显著缩水,排名有变化
减费让利大潮之下,2025年上半年券商获得的基金分仓佣金显著...(101 )人阅读时间:2025-12-21
信息技术教学应用个人现状分析及发展计划(含模板)
提供信息技术教学应用个人现状分析及发展计划(模板)文档免费下...(85 )人阅读时间:2025-12-21
施工阶段成本控制咋整?信息技术应用现状及提升措施来啦
泓域学术高效的论文辅导期刊发表服务机构 造价管理信息化技术应...(189 )人阅读时间:2025-12-20
2025年主流券商港股通综合交易成本大揭秘,哪家更划算?
佣金是券商服务费,包括费率与最低佣金,各券商差异显著,是投资...(138 )人阅读时间:2025-12-20