<苏州股票配资>万泽股份2020年股权激励计划:股票期权与限制性股票登记情况苏州股票配资>
证券代码: 证券简称:万泽股份 公告编号:2021-011
本公司及董事会全体成员保证信息披露的内容真实、准确、完整,没有虚假记载、误导性陈述或重大遗漏。
特别提示:
1、股票期权
首次登记数量:708.60万份
首次登记人数:164人
期权代码:
期权简称:万泽JLC1
2、限制性股票
首次登记数量:317.80万股
首次登记人数:58人
限制性股票上市日期:2021年3月11日
万泽实业股份有限公司(以下简称“公司”、“本公司”或“万泽股份”)根据中国证监会《上市公司股权激励管理办法》(以下简称“《管理办法》”)、深圳证券交易所、中国证券登记结算有限责任公司深圳分公司的有关规定,完成了公司2020年股权激励计划(以下简称“本次激励计划”)首次授予股票期权与限制性股票的登记工作,现将相关事项公告如下:
一、公司2020年股权激励计划已履行的相关审批程序
1、2020年12月21日,公司召开第十届董事会第二十七次会议及第十届监事会第十八次会议,会议审议通过了《及其摘要的议案》等议案。同日,公司独立董事就公司《公司2020年股权激励计划(草案)》(以下简称“《激励计划(草案)》”)发表了独立意见。
2、2020年12月22日至2020年12月31日期间,公司通过公司网站在公司内部将激励对象的姓名和职务予以公示。在公示的时限内,没有任何组织或个人提出异议或不良反映,无反馈记录。2021年1月5日,公司监事会发表了《监事会关于公司2020年股权激励计划激励对象名单的审核意见及公示情况说明》(公告编号:2021-001)。
3、2021年1月11日,公司2021年第一次临时股东大会审议通过了《及其摘要的议案》、《公司2020年股权激励计划实施考核管理办法的议案》以及《关于提请股东大会授权董事会办理股权激励相关事宜的议案》等议案,并于2021年1月12日披露了《关于公司2020年股权激励计划内幕信息知情人及激励对象买卖公司股票情况的自查报告》(公告编号:2021-004)。
4、2021年2月8日,公司第十届董事会第二十八次会议和第十届监事会第十九次会议审议通过了《关于调整公司2020年股权激励计划首次授予激励对象名单及首次授予权益数量的议案》和《关于向公司2020年股权激励计划激励对象首次授予股票期权与限制性股票的议案》。公司独立董事对相关议案发表了独立意见,认为本次激励计划中规定的授予条件已经成就,首次授予激励对象主体资格合法有效且确定的授予日符合相关规定。
二、本次激励计划股票期权与限制性股票的首次授予情况
1、首次授予日
本次激励计划的首次授予日为2021年2月8日。
2、标的种类:股票期权与限制性股票。
3、标的股票来源:公司向激励对象定向发行的公司A股普通股。
4、首次授予的股票期权的行权价格及限制性股票的授予价格:首次授予的股票期权的行权价格为每股13.70元;首次授予限制性股票的授予价格为每股6.85元。
5、激励对象:本次激励计划首次授予的激励对象总人数为165人,包括公司公告本次激励计划时在公司(含合并报表子公司,下同)任职的公司董事、高级管理人员、核心技术(业务)骨干员工,不包括独立董事、监事及单独或合计持有公司5%以上股份的股东或实际控制人及其配偶、父母、子女。
6、首次授予权益数量
本次激励计划首次授予股票期权708.60万份,首次授予限制性股票317.80万股。具体情况如下:
(1)本次激励计划授予的股票期权在各激励对象间的分配情况如下表所示:
注:上述部分合计数与各明细数直接相加之和在尾数上如有差异,是由于四舍五入所造成。
(2)本次激励计划授予的限制性股票在各激励对象间的分配情况如下表所示:
因公司董事会在办理股票期权与限制性股票授予登记的过程中,有2名激励对象因个人原因自愿放弃认购其获授的全部股票期权0.2万份,有1名激励对象因个人原因自愿放弃认购其获授的部分限制性股票1.2万股,故本次实际授予激励对象共165人,实际授予的股票期权数量共计708.60万份,实际授予的限制性股票数量共计317.80万股。
7、股票期权的等待期/行权安排
本次激励计划授予的股票期权授予登记完成之日至股票期权可行权日之间的时间段为等待期,激励对象获授的股票期权适用不同的等待期,均自授予登记完成之日起计算,首次授予的股票期权等待期分别为12个月、24个月、36个月,预留授予的股票期权等待期与首次授予相同。
本次激励计划首次授予的股票期权的行权安排如下表所示:
激励对象必须在股票期权激励计划有效期内行权完毕。若达不到行权条件,则当期股票期权不得行权或递延至下期行权。若符合行权条件,但未在上述行权期全部行权的该部分股票期权由公司注销。
8、股票期权的行权条件

行权期内,同时满足下列条件时,激励对象获授的股票期权方可行权:
(1)公司未发生以下任一情形:
①最近一个会计年度财务会计报告被注册会计师出具否定意见或者无法表示意见的审计报告;
②最近一个会计年度财务报告内部控制被注册会计师出具否定意见或者无法表示意见的审计报告;
③上市后最近36个月内出现过未按法律法规、公司章程、公开承诺进行利润分配的情形;
④法律法规规定不得实行股权激励的;
⑤中国证监会认定的其他情形。
(2)激励对象未发生以下任一情形:
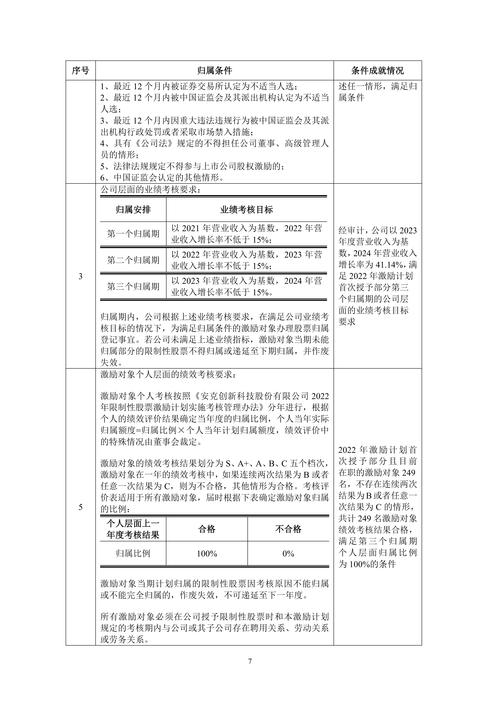
①最近12个月内被证券交易所认定为不适当人选;
②最近12个月内被中国证监会及其派出机构认定为不适当人选;
③最近12个月内因重大违法违规行为被中国证监会及其派出机构行政处罚或者采取市场禁入措施;
④具有《公司法》规定的不得担任公司董事、高级管理人员情形的;
⑤法律法规规定不得参与上市公司股权激励的;
⑥中国证监会认定的其他情形。
公司发生上述第(1)条规定情形之一的,所有激励对象根据本激励计划已获授但尚未行权的股票期权应当由公司注销;某一激励对象发生上述第(2)条规定情形之一的,该激励对象根据本激励计划已获授但尚未行权的股票期权应当由公司注销。
(3)公司层面业绩考核要求
本激励计划考核期限为2021年至2023年,时间跨度为三个会计年度,每个会计年度考核一次,第一个考核期为2021年、第二个考核期为2022年、第三个考核期为2023年,以达到绩效考核目标作为激励对象的行权条件。
首次授予股票期权的各考核期间业绩考核目标如下表所示:
以上扣非净利润指未扣除激励成本前归属于上市公司股东的扣非净利润。由本次股权激励计划产生的激励成本将在管理费用中列支。
只有公司满足各考核期间业绩考核目标,所有激励对象对应考核期间的股票期权方可行权。若公司未满足上述业绩考核目标的,所有激励对象对应考核当年计划行权的股票期权均不得行权,由公司注销。
(4)个人层面绩效考核要求
激励对象个人考核分年进行,根据个人的绩效考核评价指标确定考核结果,原则上绩效考核结果划分为达标和不达标两个档次。考核评价表适用于考核本次股票期权激励计划涉及的所有激励对象。
激励对象上一年度考核达标后才具备股票期权当年度的行权资格,个人当年实际行权数量=个人标准系数×个人当年计划行权数量。当年度激励对象未能行权的股票期权由公司注销。
9、限制性股票的限售期/解除限售安排
本次激励计划授予的限制性股票限售期为自限制性股票授予登记完成之日起12个月、24个月、36个月。激励对象根据本激励计划获授的限制性股票在解除限售前不得转让、用于担保或偿还债务。激励对象获授的限制性股票由于资本公积金转增股本、股票红利、股票拆细而取得的股份同时限售,不得在二级市场出售或以其他方式转让,该等股份的解除限售期与限制性股票解除限售期相同。
本次激励计划首次授予限制性股票的解除限售期及各期解除限售时间安排如下表所示:
在上述约定期间内未申请解除限售的限制性股票或因未达到解除限售条件而不能申请解除限售的该期限制性股票,公司将按本激励计划规定的原则回购并注销激励对象相应尚未解除限售的限制性股票。
10、限制性股票的解除限售条件
解除限售期内,同时满足下列条件时,激励对象获授的限制性股票方可解除限售:
(1)公司未发生如下任一情形:
③上市后最近36个月内出现过未按法律法规、《公司章程》公开承诺进行利润分配的情形;
公司发生上述第(1)条规定情形之一的,所有激励对象根据本激励计划已获授但尚未解除限售的限制性股票应当由公司按授予价格回购注销。
(2)激励对象未发生如下任一情形:
如激励对象发生上述第(2)条规定情形之一的,则该激励对象根据本激励计划已获授但尚未解除限售的限制性股票应当由公司按授予价格回购注销。
(3)公司层面业绩考核要求
本激励计划考核期限为2021年至2023年,时间跨度为三个会计年度,每个会计年度考核一次,第一个考核期为2021年、第二个考核期为2022年、第三个考核期为2023年,以达到绩效考核目标作为限制性股票的解除限售条件。
首次授予限制性股票的各考核期间业绩考核目标如下表所示:

若限制性股票的解除限售条件达成,激励对象持有的限制性股票按照本计划规定比例申请解除限售;反之,若解除限售条件未达成,所有激励对象对应考核当年可解除限售的限制性股票均不得解除限售,由公司按照本计划相关规定,按授予价格回购限制性股票并注销。
激励对象上一年度考核达标后才具备限制性股票当年度的解除限售资格,个人当年实际解除限售额度=个人标准系数×个人当年计划解除限售额度。当年度激励对象未能解除限售的限制性股票由公司按照授予价格回购注销。
11、本次股权激励计划实施后,将不会导致公司股权分布情况不符合上市条件的要求。
三、本次激励计划激励对象获授权益与公司网站公示情况的一致性说明
2021年2月8日,公司第十届董事会第二十八次会议和第十届监事会第十九次会议审议通过了《关于调整公司2020年股权激励计划首次授予激励对象名单及首次授予权益数量的议案》,鉴于部分激励对象因个人原因自愿放弃参与公司2020年股权激励计划,根据公司2021年第一次临时股东大会的授权,公司董事会对本次激励计划首次授予激励对象名单及首次授予权益数量进行调整:公司2020年股权激励计划首次授予的激励对象总人数由229人调整至166人,首次授予股票期权数量由720.00万份调整为708.80万份、首次授予限制性股票数量由325.00万股调整为319.00万股,预留授予的权益数量不做调整。
除上述调整内容外,本次激励计划激励对象获授权益与公司网站公示情况一致。
四、参与激励的董事、高级管理人员在授予日前6个月买卖公司股票情况的说明
经公司自查,参与本次激励计划的公司董事、高级管理人员在授予日前6个月不存在买卖公司股票的情况。
五、首次授予限制性股票认购资金的验资情况
大华会计师事务所(特殊普通合伙)于2021年2月26日出具了大华验字号的《验资报告》,审验了公司截至2021年2月26日止新增注册资本及股本的情况:
截至2021年2月26日止,万泽股份已收到毕天晓、陈岚、蔡勇峰等58名激励对象以货币资金缴纳的注册资本(股本)人民币3,178,000.00元。毕天晓、陈岚、蔡勇峰等58名激励对象实际缴纳出资额人民币21,769,300.00元,其中计入股本人民币3,178,000.00元,计入资本公积(股本溢价)人民币18,591,300.00元。
万泽股份变更前的股本为人民币491,785,096.00元,股份总数为491,785,096.00股,每股面值人民币1.00元,股本总额为人民币491,785,096.00元。本次股票发行后,万泽股份的股份总数变更494,963,096.00股,每股面值人民币1.00元,股本总额为人民494,963,096.00元。
六、首次授予限制性股票的上市日期
本次限制性股票首次授予日为2021年2月8日,首次授予的限制性股票上市日期为2021年3月11日。
七、公司股本结构变动情况表
公司本次限制性股票首次授予后,按最新股本494,963,096股摊薄计算,2019年度全面摊薄每股收益预计为0.1428元(备注:按照2019年年度报告数据进行估算所得)。
八、本次股票期权的授予登记完成情况
1、期权代码:
2、期权简称:万泽JLC1
3、期权的首次授予日:2021年2月8日
4、期权首次授予登记完成日:2021年3月10日
九、实施本次激励计划对相关年度财务状况和经营成果影响的说明
(一)股票期权的会计处理、公允价值确定方法对公司业绩的影响
按照《企业会计准则第11号——股份支付》的规定,公司将在等待期的每个资产负债表日,根据最新取得的可行权人数变动、业绩指标完成情况等后续信息,修正预计可行权的股票期权数量,并按照股票期权授权日的公允价值,将当期取得的服务计入相关成本或费用和资本公积。根据《企业会计准则第11号——股份支付》和《企业会计准则第22号——金融工具确认和计量》中关于公允价值确定的相关规定,企业需要选择适当的估值模型对股票期权的公允价值进行计算。公司选择Black-模型来计算期权的公允价值,并于授权日2021年2月8日用该模型对首次授予的708.60万份股票期权进行测算,总价值为1,170.74万元。公司按照相关估值工具确定授予日股票期权的公允价值,并最终确认本激励计划的股份支付费用,该等费用将在本激励计划的实施过程中按行权比例摊销。根据中国会计准则要求,本激励计划授予的股票期权对2021-2023年会计成本的影响如下表所示:
说明:上述成本摊销预测并不代表最终的会计成本。实际会计成本除了与实际授权日、授权日收盘价和授予数量相关,还与实际生效和失效的数量有关,同时提请股东注意可能产生的摊薄影响。
(二)限制性股票的会计处理、公允价值确定方法及对公司业绩的影响
根据《企业会计准则第11号——股份支付》的相关规定,公司按照相关估值工具确定授予日限制性股票的公允价值,并最终确认本激励计划的股份支付费用,该等费用将在本激励计划的实施过程中按解除限售的比例摊销。由本激励计划产生的激励成本将在经常性损益中列支。公司于2021年2月8日向激励对象首次授予限制性股票,则根据中国会计准则要求,本激励计划首次授予的限制性股票对公司2021年至2023年会计成本的影响如下表所示:
注:上述结果并不代表最终的会计成本。实际会计成本除了与实际授予日、授予日股价和授予数量相关, 还与实际生效和失效的数量有关,同时提请股东注意可能产生的摊薄影响。
上述对公司经营成果的影响最终结果将以会计师事务所出具的年度审计报告为准。公司以目前信息初步估计,在不考虑本计划对公司业绩的刺激作用情况下,限制性股票费用的摊销对有效期内各年净利润有所影响。若考虑限制性股票激励计划对公司发展产生的正向作用,由此激发管理团队的积极性,提高经营效率,本计划带来的公司业绩提升将远高于因其带来的费用增加。
十、筹集资金的用途
公司授予限制性股票后的筹集资金将用于补充流动资金。
十一、公司控股股东及实际控制人持股比例变动情况
本次激励计划的限制性股票首次授予完成后,公司股份总数由491,785,096股,增加至494,963,096.00股,导致公司控股股东持股比例发生变动,具体情况如下:本次限制性股票授予前,公司控股股东万泽集团有限公司持有公司股份207,934,027股,占授予登记完成前公司总股本的42.28%;本次激励计划的限制性股票首次授予完成后,其持有公司股份不变,占授予后公司股本总额的42.01%,其仍为公司控股股东,林伟光先生仍为公司实际控制人。
特此公告。
万泽实业股份有限公司
董 事 会
2021?3月9日
银行资产配置创新营销,拉动消费金融与财富客群
(添加小编微信,领取书籍预览版) !! !2024年9月刊:...(171 )人阅读时间:2026-02-16
万泽股份2020年股权激励计划:股票期权与限制性股票登记情况
证券代码:000534 证券简称:万泽股份 公告编号:202...(139 )人阅读时间:2026-02-16
四川天威食品集团股份有限公司关于向公司2020年度股票期权及
四川天味食品集团股份有限公司《2020年股票期权与限制性股票...(144 )人阅读时间:2026-02-15
2、本激励计划首次授予股票期权
本公司及董事会全体成员保证信息披露内容的真实、准确和完整,没...(84 )人阅读时间:2026-02-15