<苏州股票配资>北证修订转板指引,上市公司转板至上海或深圳证券交易所相关规定苏州股票配资>
北证公告〔2023〕72号
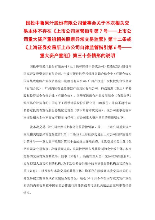
为落实《中国证监会关于高质量建设北京证券交易所的意见》要求,指导上市公司稳妥有序推进转板,保护投资者合法权益,北京证券交易所修订了《北京证券交易所上市公司持续监管指引第7号——转板》。现予以发布,自发布之日起施行。
《北京证券交易所上市公司持续监管指引第7号——转板 》
第一条 为了规范北京证券交易所(以下简称本所)上市公司转板相关信息披露、股票停复牌、终止上市等行为,保护投资者合法权益,根据《中国证监会关于北京证券交易所上市公司转板的指导意见》《关于高质量建设北京证券交易所的意见》《北京证券交易所股票上市规则(试行)》等规定,制定本指引。
第二条 上市公司向上海证券交易所(以下简称上交所)或者深圳证券交易所(以下简称深交所)申请转板有关事宜适用本指引;本指引未作规定的,适用本所其他有关规定。
第三条 上市公司筹划转板相关事宜,应当做好保密工作,控制知情人范围。上市公司控股股东、实际控制人、董事、监事、高级管理人员及其他内幕信息知情人在相关信息披露前,不得买卖公司证券,不得泄露内幕信息,不得建议他人买卖公司证券。
第四条 上市公司申请转板的,应当按照本指引及本所有关规定,规范履行信息披露义务。
第五条 上市公司启动转板,应审慎评估是否符合转板条件,并按照相关规定聘请保荐机构进行保荐。上市公司选聘保荐机构,应当综合考虑保荐机构在其拟转入板块的首次公开发行并上市业务经验、执业质量等因素,充分了解保荐机构的胜任能力。
保荐机构应当切实履行保荐职责,遵守法律法规和行业自律规范的要求,严格执行内控制度,充分了解公司经营情况和风险,对公司是否符合转板条件独立作出专业判断,并以此为基础与上市公司签订转板保荐协议。
第六条 保荐机构与上市公司签订转板保荐协议后,保荐机构应当及时向本所提交下列报备文件:
(一)转板保荐协议;
(二)保荐机构专项说明,内容包括上市公司符合拟转入板块条件的尽职调查情况等;
(三)股票交易情况自查报告,内容包括上市公司及其控股股东、实际控制人、董事、监事、高级管理人员,保荐机构和其他知悉转板信息的主体,以及前述人员直系亲属在筹划转板事宜之日至签订转板保荐协议之日,买卖该上市公司股票情况;
(四)本所要求的其他文件。
第七条 本所根据本指引有关规定对保荐机构提交的报备文件进行完备性核对,同时进行股票交易核查,并与上交所或深交所就涉及的重要监管事项进行沟通协调。
第八条 上市公司董事会应当就公司拟申请转板相关事宜作出决议,并提请股东大会批准。
本指引第六条、第七条规定的相关工作完成后,上市公司可以召开董事会审议转板相关事宜。
第九条 上市公司股东大会就公司拟申请转板相关事宜作出决议,至少应当包括下列事项:
(一)转板板块;
(二)转板的证券种类和数量;
(三)以获得转板同意为生效条件的股票终止上市事项;
(四)决议有效期;
(五)对董事会办理本次转板具体事宜的授权;
(六)其他应当明确的事项。
第十条 上市公司董事会和股东大会根据本指引第八条、第九条规定作出决议时,应当按照本所信息披露有关规定,及时披露董事会和股东大会决议公告。

上市公司应当在披露董事会决议公告同时披露关于董事会审议转板相关事宜的提示性公告,内容至少应当包括:
(一)董事会审议拟申请转板相关事宜的时间、审议结果等基本情况;
(二)对照上交所或深交所规定的拟转入板块上市条件,结合上市公司已披露信息,逐项说明是否符合拟转入板块上市条件;
(三)上市公司聘请保荐机构的情况;
(四)上市公司就转板事宜尚待审核、是否能完成转板存在不确定性等事项作出充分风险揭示;
(五)上市公司控股股东,实际控制人对本次转板的原则性意见,以及上市公司控股股东、实际控制人、董事、监事、高级管理人员关于自本提示性公告披露之日起至提交转板申请期间不减持股份的公开承诺。上市公司披露为无控股股东和实际控制人的,第一大股东应比照前述要求履行相关义务;
(六)上市公司董事会关于转板已经审慎决策,如本次转板终止,其后六个月内不再筹划、审议转板事宜的承诺;
(七)其他应当说明的事项。
保荐机构应当对前款事项发表明确意见,并与提示性公告同时披露。
第十一条 上市公司应当在审议通过拟申请转板相关事宜的董事会决议披露之日起的十个交易日内,通过内幕信息知情人报备系统,提交下列内幕信息知情人报备文件:
(一)内幕信息知情人登记表;
(二)相关人员买卖上市公司股票的自查报告,自查期间为首次披露拟申请转板相关信息的前六个月至董事会决议披露之日;
(三)进程备忘录;
(四)上市公司全体董事对内幕信息知情人报备文件真实性、准确性和完整性的承诺书;
(五)本所要求的其他文件。
第十二条 上市公司根据本指引第六条、第十一条规定报备相关文件后,本所将启动二级市场股票交易核查程序,并在后续各阶段对股票交易情况进行持续监管。本所可以要求上市公司和保荐机构提交股票交易情况说明,就是否涉嫌内幕交易、是否会影响本次转板发表明确意见。
本所核查结果显示上市公司股票交易存在明显异常且告知上市公司和保荐机构核查结论的,上市公司原则上应当暂停推进本次转板事宜,但有证据表明相关异常交易情况不会影响本次转板的除外。
本次转板涉嫌内幕交易等违法违规行为被证监会立案调查或者被司法机关立案侦查的,上市公司应当暂停推进本次转板事宜,不得将转板事宜提交董事会或者股东大会审议。
上市公司已披露关于董事会审议转板相关事宜的提示性公告的,应当及时披露因股票交易涉嫌内幕交易可能终止本次转板事宜的风险提示公告。
上市公司召开董事会审议通过转板事宜后,自主决定终止转板相关事宜的,应当根据本指引第十七条规定履行决策程序,并及时披露。
第十三条 上市公司披露关于董事会审议转板相关事宜的提示性公告后,至向上交所或深交所提交转板申请前,至少应当每月披露一次进展公告,相关事项取得重要进展或重大变化的,应当及时披露。
第十四条 上市公司应当按照本所股票停复牌有关规定,申请股票于提交转板申报材料的次一交易日停牌,并披露相关公告。
第十五条 上市公司收到上交所或深交所受理或者不受理、中止或者终止审核、同意转板申请相关文书后,应当及时予以披露。
第十六条 上市公司收到上交所或深交所同意公司转板相关文书后,应当根据本所股票终止上市有关规定,申请股票终止上市。
上市公司收到本所同意股票终止上市相关文书后,应当及时披露,说明后续转板安排。
第十七条 上市公司终止转板相关事宜的,应当履行相应决策程序,并及时披露。上市公司应在披露董事会决议公告同时披露关于终止转板相关事宜的提示性公告,内容至少应当包括:

(一)董事会审议终止转板事宜的时间、审议结果等基本情况;
(二)上市公司就转板事宜已开展的各项工作;
(三)上市公司终止转板事宜的原因及对公司的影响;
(四)其他应当说明的事项。
上市公司终止转板相关事宜的,还应当及时召开投资者说明会,向投资者介绍情况、回答问题、听取建议。上市公司董事长、总经理应当出席。上市公司应当披露董事会决议公告同时披露关于召开投资者说明会的预告公告,并在会后及时披露召开情况。
第十八条 上市公司应当按照本所股票停复牌有关规定,申请股票于收到上交所或深交所不予受理或者终止审核相关文书的次两个交易日复牌,并披露相关公告。
第十九条 上市公司及相关主体违反本指引及相关规定的,本所将依法依规从严打击,视情节严重对其采取工作措施、自律监管措施或实施纪律处分。
本所可以根据监管需要,采取现场和非现场的方式对保荐机构遵守本指引及相关业务规则的情况进行监督检查,将检查结果报告中国证监会,并将保荐机构勤勉尽责履职情况纳入执业质量评价。
第二十条 本指引由本所负责解释。
第二十一条 本指引自发布之日起施行。
内容解读播报
2023年10月8日修订《北京证券交易所上市公司持续监管指引第7号—转板》。
北交所表示,本次优化转板机制,不仅有利于加强多层次资本市场互联互通,更为北交所上市公司发展壮大提供了多元路径。《转板指引》发布后,有转板意愿的上市公司可依规开展选聘保荐机构等转板相关工作。下一步,北交所将继续坚持市场化、法治化原则,强化投资者权益保护,切实维护市场平稳运行,促进发挥转板机制长效积极作用,进一步凝聚资本市场服务实体经济、支持科技创新合力。
受访专家认为,随着北交所《转板指引》的正式发布,北交所转板上市即将进入实操阶段,北交所公司估值修复,北交所二级市场流动性提升,吸引更多优质公司来北交所上市。
有序、规范推动转板工作
转板机制涉及多层次资本市场协调发展,关乎广大投资者切身利益。因此,本次修订《转板指引》高度重视投资者权益保护,着力于形成有序化、规范化、常态化转板安排,主要修订内容包括:
一是引导上市公司稳妥启动。有转板意愿的上市公司,应当从实现长远健康发展、切实回报投资者出发,审慎评估自身是否符合转板条件,并选聘具有良好执业质量的保荐机构,稳妥启动、推进转板工作。
二是压实中介机构“看门人”职责。要求保荐机构勤勉尽责,充分了解公司情况,在此基础上与公司签订保荐协议后及时报备,帮助企业扎实做好转板各项准备工作,实现转板稳启动、稳推进。
三是进一步理顺转板程序安排。保荐机构提交报备文件后,北交所将依规进行完备性核对,开展股票交易核查,并与沪深交易所就涉及的重要监管事项进行沟通协调。相关工作完成后,公司可以召开董事会、股东大会审议转板事宜。这一程序安排夯实了启动转板程序前的准备基础,有利于保障公司更加顺畅高效推进转板工作。
四是强化“关键少数”监管。要求控股股东、实际控制人、董监高承诺公司推进转板期间“不减持”,防范相关主体利用“忽悠式”转板牟利、损害投资者权益。同时,加强异常交易监管,从严打击利用转板内幕交易、操纵市场等违法违规行为。
理顺上市公司转板程序
《转板指引》修订后,上市公司转板有哪些程序?根据新发布的《转板指引》,上市公司转板程序包括四个阶段:
第一阶段是准备和沟通。北交所上市公司有转板意愿的,应当先选聘转板保荐机构,接受保荐机构尽职调查,并与保荐机构签订保荐协议。保荐协议签署后,保荐机构应及时向北交所提交报备文件。北交所收到报备文件后,将进行完备性核对,开展股票交易核查,并与沪深交易所就涉及的重要监管事项进行沟通协调。
第二阶段是开会和披露。以上工作完成后,上市公司可以按要求履行决策程序和信息披露义务,具体包括召开董事会、股东大会审议转板事项,并需要按照规定披露相关公告。
第三阶段是申请和审核。上市公司和保荐机构准备好申请材料后,可以向沪深交易所提交转板申请,公司股票在申请的次一日开始停牌。沪深交易所开展审核工作。
第四阶段是退市和转板。经沪深交易所审核同意的,上市公司向北交所申请办理股票退市手续,并按照中国结算的要求办理股票跨市场转登记手续等。
国际物流发展受贸易影响,企业国际化带动物流观念革新
国际物流是不同国家之间的物流,这种物流是国际间贸易的一个必然...(150 )人阅读时间:2026-02-23
北证修订转板指引,上市公司转板至上海或深圳证券交易所相关规定
《北京证券交易所上市公司持续监管指引第7号—转板》旨在规范北...(175 )人阅读时间:2026-02-23
简单的投资分红协议范本模板,含甲方乙方权利义务及分红规定
关于最新投资分红协议范本模板(精选3篇),最新投资分红协议范...(60 )人阅读时间:2026-02-22
基金经理看好新能源汽车概念股,资金流入股价上涨
基金经理看好新能源汽车概念股(85 )人阅读时间:2026-02-21