<苏州股票配资>股票ST是什么意思?风险解析与投资指南:ST股票退市应对策略全掌握苏州股票配资>
股票st是什么意思?
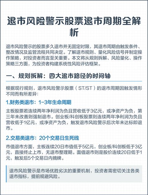
股票ST是“特殊处理”的意思,根据证监会规定,当一个公司连续两年亏损或者净资产低于股票面值的时候,在股票名称前就会加上“ST”,用来警示投资者注意投资风险,而且ST股票每天的涨跌都不能超过5%。
另外,如果公司的经营一直未有改善,在第三年股票名称上会加上“*ST”,意思是有退市风险。

ST股票的风险要比一般的股票大得多,建议普通投资者谨慎投资,如果真的要选择ST股票,也要严加筛选,考虑风险因素。
st股票退市了怎么办?
一般像股票退市之前,都会对股民进行退市风险警告,股票前冠会带有ST,告诫股民购买这一类股票时需要谨慎。那么对于已经购买了st股票,又遇到了退市的投资者而言,st股票退市了怎么办呢?

st退市整理阶段为30天,在这30天内交易,涨跌幅依旧为10%。
st股票退市完成,会进入三板市场,持有st股票的投资者需要到证券营业部办理托管手续进行交易。每周开市一天或三天,投资者可以进行交易,但是股价极低。如果没有人购买的话,股价会变成零。
值得注意的是,没有确权的退市股票,不会成为废纸,但市值会严重缩水。进入三板市场的st股票也有可能重新上市,甚至翻身以后超过原来的股价,不过一般股民都会承受不了。
什么是ST股?ST股风险与机遇解析:退市后如何应对?
「st股票」什么是st股:st股是“特殊处理”的股票,ST代...(172 )人阅读时间:2025-11-16
股票ST是什么意思?风险解析与投资指南:ST股票退市应对策略
股票st是什么意思?股票ST是特殊处理的意思,根据证监会规定...(115 )人阅读时间:2025-11-15
沃尔核材:Q3业绩稳健增长,高速铜缆持续放量——华安证券给予
华安证券股份有限公司陈耀波 闫春旭近期对沃尔核材进行研究并发...(91 )人阅读时间:2025-11-14
值得买股价下跌2.51%!主力资金净流出3101万,三季度净
证券之星消息,截至2025年11月11日收盘,值得买(300...(78 )人阅读时间:2025-11-14