<苏州股票配资>泰达基金官网信息与费率优惠公告:查看腾安基金销售详情,登录网站苏州股票配资>
根据泰达宏利基金管理有限公司(以下简称“本公司”)与腾安基金销售(深圳)有限公司(以下简称“腾安基金”)签订的基金销售协议,自2022年2月24日起,投资者可以通过腾安基金交易系统办理下列基金的开户、申购、定期定额投资、基金转换等业务。同时自2022年2月24日起,旗下部分基金参加腾安基金的费率优惠活动,现将具体情况公告如下:
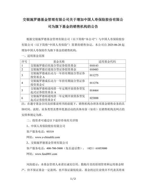
一、新增销售机构销售基金及费率优惠适用范围
投资者在腾安基金交易系统办理上述基金开户、申购、赎回、定期定额投资、基金转换等业务应了解该基金具体业务开通情况,具体可登陆本公司网站查询相关基金公告。
二、费率优惠时间
费率优惠活动自2022年2月24日起开展,优惠活动截止时间以腾安基金网站最新的公告为准,敬请投资者留意其相关公告。
三、费率优惠活动内容

投资者通过腾安基金申购(含定期定额申购)、赎回上述基金,赎回费率(按照相关法律法规、基金招募说明书约定应当收取,并计入基金资产的除外)折扣以腾安基金具体安排为准。原认购费率为固定费用的,不享有优惠折扣,按固定费用执行。基金原费率请详见基金合同、招募说明书(更新)等法律文件,以及本公司发布的最新业务公告。
本费率优惠活动仅适用于通过腾安基金赎回上述基金的投资者。本费率优惠活动期间,业务办理的规则和流程以腾安基金的安排和规定为准。相关活动的具体规定如有变化,以腾安基金网站的最新公告为准,敬请投资者关注。
四、投资者可通过以下途径了解或咨询相关情况
1、腾安基金销售(深圳)有限公司
客服电话: (拨通后转1转8)
网址:
2、泰达宏利基金管理有限公司
客服电话:
网址:

风险提示:基金管理人承诺以诚实信用、勤勉尽责的原则管理和运用基金资产,但不保证基金一定盈利,也不保证最低收益。投资者投资于本公司旗下基金前应认真阅读各基金的基金合同和招募说明书。定期定额投资是引导投资人进行长期投资、平均投资成本的一种简单易行的投资方式。但是定期定额投资并不能规避基金投资所固有的风险,不能保证投资人获得收益,也不是替代储蓄的等效理财方式。敬请投资者注意投资风险。
特此公告。
泰达宏利基金管理有限公司
2022年2月23日
小城市房地产推广活动必要吗?解读自媒体短视频营销新策略
房地产怎么通过自媒体短视频做推广营销?(69 )人阅读时间:2025-12-03
泰达基金官网信息与费率优惠公告:查看腾安基金销售详情,登录网
根据泰达宏利基金管理有限公司与腾安基金销售有限公司签订的基金...(149 )人阅读时间:2025-12-03
山东钢铁年报预亏,股价前景如何?行业盈利现转机,股票还会涨吗
山东钢铁、重庆钢铁、凌钢股份、三钢闽光、八一钢铁、杭钢股份等...(82 )人阅读时间:2025-12-02
泰达基金管理有限公司网站发布重要公告,详解分红方式修改与确认
投资者可到销售网点,或通过本基金管理有限公司客户服务中心或网...(149 )人阅读时间:2025-12-02