<苏州股票配资>中美联泰大都会人寿江苏分公司被罚122万,咋回事?佩服这处罚力度苏州股票配资>

保险处罚一直不断,虎年的严监管模式亦持续在线。
继1月14日银保监会发出2022年的第一份保险罚单后,时隔一个半月后,保险再一次收到来自银保监会的“警告”,而这一次被点名处罚的险企,仍然是一家合资保险公司。
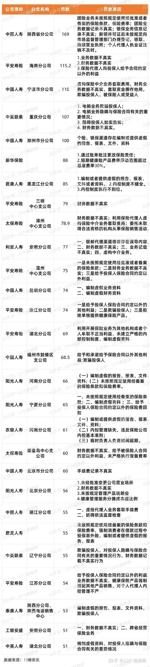
3月3日,银保监会一口气公布了四张“银保监罚决字”的罚单,其中一张给了中美联泰大都会人寿,罚了122万。虽然只有一张对保险的罚单,但其他三张分别对兴业银行、广发银行、华夏银行三家银行信用卡中心的处罚,也是源起于中美联泰大都会人寿,分别被罚10万元。
作为一家被行业高度评价的“品质型”险企,如今“一拖三”遭处罚的局面让中美联泰大都会人寿一时陷入尴尬。如何挽回受损形象,回归“高品质”,对于中美联泰大都会人寿来讲,或是当下的重要任务。
电销违规“一拖三”
中美联泰大都会人寿被罚122万
行政处罚决定书显示,中美联泰大都会人寿存在“总公司两处营业场所未报经监管部门批准”、“ 电话销售中心销售时存在夸大保险责任等行为”两大问题。而另外三家被处罚的银行均是在代理中美联泰大都会人寿的保险销售外呼业务中,存在夸大保险责任等销售误导行为。
具体来看,“总公司两处营业场所未报经监管部门批准”问题中,涉及到的场所包括中美联泰大都会人寿上海电话销售中心营业场所(上海品尊职场)、北京分公司营业场所(北京东方广场职场),但这两个办公场所的变更并没有报监管批准。
不仅如此,办公场所变更未报监管批准这件事,时任负责人早已知晓,却没有采取任何行动,也未采取纠正措施。从这一层面看,中美联泰大都会人寿及相关负责人需要对此承担责任。
另外,“电话销售中心销售时存在夸大保险责任等行为”这一问题中,暴露出中美联泰大都会人寿多家自建电销中心外呼业务存在保险责任表述不清晰、夸大保险责任等误导消费者的违规行为,共涉及业务166笔,保费57.62万元。具体来看:

公司官网显示,中美联泰大都会人寿电销中心共有10个,覆盖7个地区。而此次监管指出的6地8个电销中心均出现误导消费者的现象,不难发现,中美联泰大都会人寿的电销渠道大面积存在不小的合规漏洞。
正因问题的严重性,银保监会决定给予中美联泰大都会人寿、相关机构及相关负责人合计罚款122万元的处罚。而在代理外呼业务方面亦有销售误导问题的三家银行,也被分别罚款10万元。
电销渠道频现违规
曾是保费贡献大户

处罚不是目的,从处罚中发现问题,解决问题才是根本。
此次银保监会开出的这纸罚单,直接揭开了中美联泰大都会人寿在电销方面存在的一些问题。
据悉,监管针对中美联泰大都会人寿电销业务开罚单已不是第一次。在2017年,原保监会还因为中美联泰大都会人寿的电话销售存在欺骗投保人等违法行为,对其一连开出了七份罚单,其中涉及到江苏、北京、广东、湖北、上海、四川6家分公司。
多次被点名,多次被处罚,中美联泰大都会人寿的电销怎么了?
其实,说起中美联泰大都会人寿的电销,曾经是其主要销售渠道。从之前的年报数据可知,电销在其业务发展中的重要性。以2012-2016年的数据为例:
2012年,中美联泰大都会人寿的保险业务收入为46.6亿元,其中,电话行销和公司直销保费规模达28.6亿元,占比达到61.37%;
2013年,其保险业务收入为56.7亿元,电话行销和公司直销保费规模为34.4亿元,占比达60.7%;
2014年,保险业务收入为67.52亿元,电话行销和公司直销保费规模为40.48亿元,占比达60%;
2015年,保险业务收入75.43亿元,电话行销和公司直销保费规模为44.52亿元,占比为59%;
2016年,保险业务收入85.74亿元,电话行销和公司直销保费规模为48.17亿元,占比达56%。
但随着互联网的发展,电销开始失去优势,慢慢走向下滑。从行业层面看,截止到2020年,我国寿险电销市场规模保费为136亿元,较2019年的175.5亿元同比下降22.51%。中美联泰大都会人寿也不例外。
据中美联泰大都会人寿2020年年报显示,其保费收入前5的保险产品销售渠道为银邮代理公司直销和个人代理,没有电销渠道。或许,这也意味着电销在中美联泰大都会人寿整个业务渠道中的地位在下降。
不过,需要注意的是,虽然电销业务在慢慢淡化,但在电销方面产生的投诉问题却没有减少。
数据显示,2020年,中美联泰大都会人寿各级机构共受理各类投诉9746件,其中,直销行销及数字营销渠道电话销售业务投诉件占该公司投诉总量的86.99%;2019年,其电话销售渠道收到的投诉量占客户投诉总量的 85.6%。

对此,中美联泰大都会人寿解释称,是由于销售过程中存在未尽的告知事项,导致客户对保险责任认知不一致,从而在后续退保或理赔时引发投诉。
另外,需要注意的是,除电销方面的问题外,近年来中美联泰大都会人寿的多家分公司也时常出现在地方监管的处罚名单中。例如,今年的2月份,其大连分公司因虚构展业业务等被罚10万元;2021年6月份,广东分公司因存在向合作中介机构人员提供不正当利益、使用含误导性表述的产品宣传资料对代理人进行培训等问题被罚20.5万元;2021年5月份,浙江分公司因以不正当竞争行为扰乱保险市场秩序等原因被罚38万元。
发展实力不俗
合规问题不容忽视
谈及中美联泰大都会人寿,行业对其的主流印象一直是“员工高素质、客户高净值”。
众所周知,中美联泰大都会人寿是由中美大都会和联泰大都会人寿合并而来。中美大都会和联泰大都会同为美国大都会集团与上海联和投资有限公司(简称“上海联和”)的在华合资公司,双方股东在两个合资公司中的持股比例均为50%。经双方合资公司同意并由原保监会批准,联泰大都会将吸收中美大都会的全部资产、债务和业务并继承中美大都会对投保人的所有权利和义务。
合并完成后,中美联泰大都会人寿成为美国大都会集团和上海联和在中国唯一的人寿保险合资公司,自此也开启了新的发展。

数据显示,自2011年至今,中美联泰大都会人寿的业务规模快速发展,从31.75亿元的年保费收入增至2020年的151.06亿元,增长了近5倍。并且在盈利方面,公司自2011年也开始进入盈利持续期。
2021年,根据中美联泰大都会人寿四个季度的偿付能力报告显示,全年保险业务收入为155.98亿元,净利润11.32亿元。
不错的盈利,除了来自股东的支持外,还得益于中美联泰大都会人寿自身的发展战略。
据悉,中美联泰大都会人寿拥有顾问行销、银行保险、直效行销及数字营销等多元化的销售渠道,而且其个险渠道,凭借高素质的代理人,也收获了不错的成绩。在2019年,中美联泰大都会人寿相关负责人在演讲时讲到人才发展3.0时代,正是基于这样的人才理念,其代理人团队也在朝着学历高,成熟度好,素质高的方向发展。
当然,保险业务做大的同时,其投资能力也不容忽视。2020年,中美联泰大都会人寿投资收益为23亿元,同比增长了16.22%。可见,在投资方面,中美联泰大都会人寿同样有着优势。
不过,在竞争激烈的寿险市场上,若要持续性发展,还要强化营销合规意识,而解决当下的违规问题,亦是中美联泰大都会人寿扩大发展的前提。
国联人寿注册资本翻倍,无锡新增7家国有股东; 4家保险公司获
国联人寿此前公告显示,该增资由原股东无锡国联发展集团出资10...(91 )人阅读时间:2025-12-22
中美联泰大都会人寿江苏分公司被罚122万,咋回事?佩服这处罚
电销渠道销售误导问题集中,合资险企被罚122万,三家银行吃罚...(54 )人阅读时间:2025-12-21
国寿财险江苏分公司深耕普惠金融,为人民美好生活保驾护航
作为在苏金融央企,中国人寿财险江苏省分公司始终坚持“以人民为...(85 )人阅读时间:2025-12-19
2024年固定收益证券担保合同范本B版
甲 方: XXX乙 方: XXX20XXCOUNTRACT ...(105 )人阅读时间:2025-12-18