<苏州股票配资>解读劳动合同法第39条和40条,用人单位解除合同的情形有啥?苏州股票配资>

一、劳动法第三十九条和第四十条的内容有哪些?
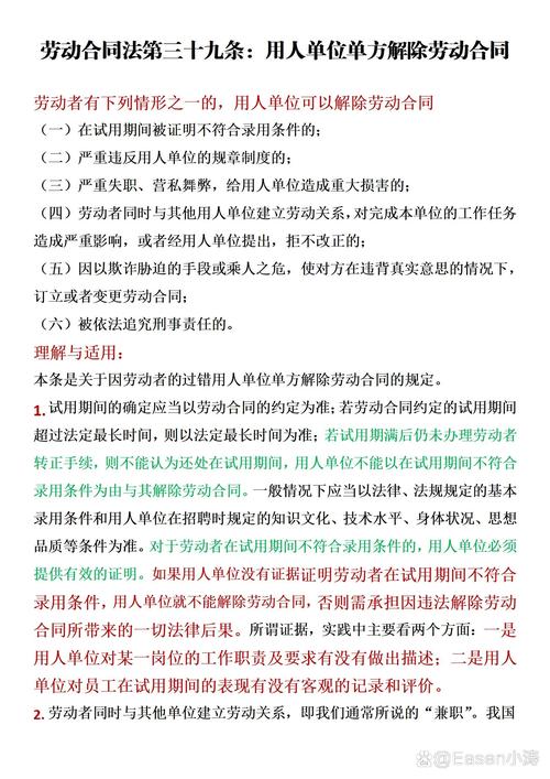
《劳动合同法》
第三十九条 用人单位单方解除劳动合同(过失性辞退)
劳动者有下列情形之一的,用人单位可以解除劳动合同:
(一)在试用期间被证明不符合录用条件的;
(二)严重违反用人单位的规章制度的;
(三)严重失职,营私舞弊,给用人单位造成重大损害的;

(四)劳动者同时与其他用人单位建立劳动关系,对完成本单位的工作任务造成严重影响,或者经用人单位提出,拒不改正的;
(五)因本法第二十六条第一款第一项规定的情形致使劳动合同无效的;
(六)被依法追究刑事责任的。
第四十条 无过失性辞退
有下列情形之一的,用人单位提前三十日以书面形式通知劳动者本人或者额外支付劳动者一个月工资后,可以解除劳动合同:
(一)劳动者患病或者非因工负伤,在规定的医疗期满后不能从事原工作,也不能从事由用人单位另行安排的工作的;
(二)劳动者不能胜任工作,经过培训或者调整工作岗位,仍不能胜任工作的;
(三)劳动合同订立时所依据的客观情况发生重大变化,致使劳动合同无法履行,经用人单位与劳动者协商,未能就变更劳动合同内容达成协议的。
二、用人单位不可以解除劳动合同的情形有哪些?
《劳动合同法》

第四十二条 用人单位不得解除劳动合同的情形
劳动者有下列情形之一的,用人单位不得依照本法第四十条、第四十一条的规定解除劳动合同:
(一)从事接触职业病危害作业的劳动者未进行离岗前职业健康检查,或者疑似职业病病人在诊断或者医学观察期间的;
(二)在本单位患职业病或者因工负伤并被确认丧失或者部分丧失劳动能力的;
(三)患病或者非因工负伤,在规定的医疗期内的;
(四)女职工在孕期、产期、哺乳期的;
(五)在本单位连续工作满十五年,且距法定退休年龄不足五年的;
(六)法律、行政法规规定的其他情形。
综合上面所说的,《劳动法》是专门为了保障劳动者的合法权益而所制定的法律,对于此法条中不同的内容所涉及到的情形就会不一样,但不管是谁违反了《劳动法》的条款,那么都需要承担起相应的责任,所以,《劳动法》是需要由劳动者和用人单位双方来进行遵守的。
农村创业养殖选啥好?黄鼬、狮头鹅、虫子鸡了解一下
现在农村经济飞速发展,农民的生活水平都有了很大提升,很多人都...(106 )人阅读时间:2025-12-28
解读劳动合同法第39条和40条,用人单位解除合同的情形有啥?
本篇将详细为大家解答“劳动法第三十九条和第四十条的内容有哪些...(192 )人阅读时间:2025-12-28
农村赚钱的养殖项目有哪些?这几个暴利养殖项目值得做
农村**赚钱的养殖业是什么? 农村幅员辽阔,不用担心地方; ...(166 )人阅读时间:2025-12-28
农村养殖好项目推荐,兔子、泥鳅、蜜蜂养殖了解一下
1、兔子养殖 兔子的繁衍速度比较快,一般养的好的话,基本每月...(73 )人阅读时间:2025-12-28