欢迎访问苏州股票配资公司!

苏州股票配资

当前位置: 首页 > 正规配资门户

股票折价啥意思?股票折价原因及应对策略全解析

时间:2026-02-15人气:作者: 苏州股票配资

<苏州股票配资>股票折价啥意思?股票折价原因及应对策略全解析

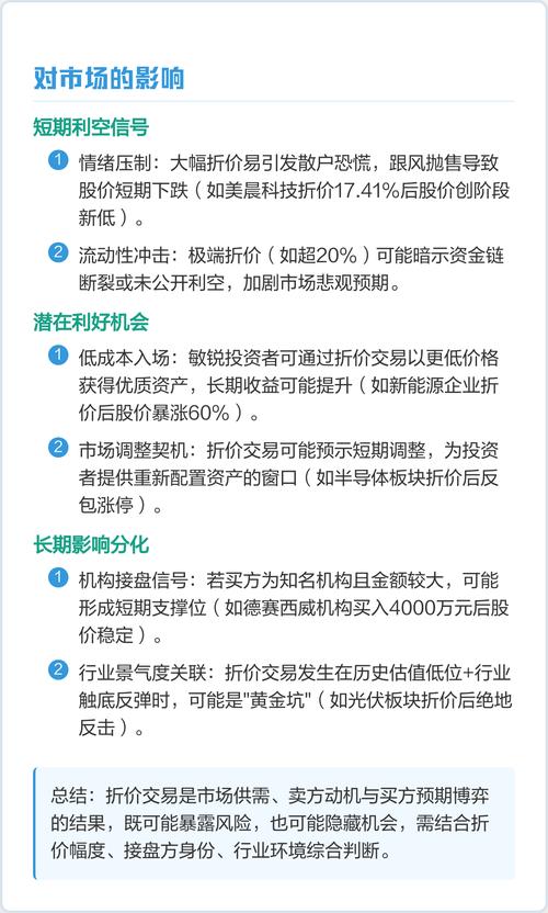
在股票市场中,投资者有时会遇到股票折价交易的现象,这种现象不仅影响投资者的决策,也反映了市场的一些深层次问题。理解股票折价的原因及其背后的市场动态,对于投资者来说至关重要。

股票折价的定义

股票折价是指股票的市场价格低于其内在价值或账面价值。这种现象通常发生在市场对某只股票的未来预期不佳,或者市场整体情绪低迷时。折价交易的股票可能意味着市场对该股票的信心不足,或者存在其他未被市场充分认识的负面因素。

折价现象的市场反映

股票折价现象反映了市场的一些关键问题:

问题类型具体表现

市场情绪

市场情绪对股票价格影响_股票折价原因分析_股票折了的折是什么意思

市场情绪低迷,投资者普遍悲观,导致股票价格低于其内在价值。

信息不对称

市场上存在信息不对称,部分投资者掌握了更多负面信息,导致股票被低估。

流动性问题

股票流动性不足,买卖双方难以达成交易,导致价格偏离其真实价值。

公司基本面

公司基本面出现问题,如盈利能力下降、财务状况恶化等,导致市场对其未来发展持悲观态度。

如何应对股票折价

股票折价原因分析_股票折了的折是什么意思_市场情绪对股票价格影响

对于投资者而言,面对股票折价现象,应采取以下策略:

1. 深入分析:投资者应深入分析股票折价的原因,判断是市场情绪导致的暂时现象,还是公司基本面出现了实质性问题。

2. 长期视角:如果折价是由于市场情绪或短期流动性问题导致的,投资者可以考虑长期持有,等待市场情绪恢复或流动性改善。

3. 风险管理:在投资折价股票时,应做好风险管理,合理配置资产,避免因单一股票的折价导致整体投资组合的损失。

4. 信息获取:投资者应积极获取和分析相关信息,避免因信息不对称而做出错误的投资决策。

总之,股票折价现象是市场的一种常见现象,它反映了市场情绪、信息不对称、流动性问题以及公司基本面等多方面的问题。投资者在面对这一现象时,应保持理性,深入分析,采取合理的投资策略,以实现长期的投资收益。

本类推荐