<苏州股票配资>淘宝、天猫新规:回复不符合标准,每笔订单扣20、30元!新规定7月22日起施行苏州股票配资>
亲爱的亲们,淘宝天猫平台又有大动作啦!为了让您的购物体验更加顺畅,提高商家服务效率,淘宝天猫平台即将实施一项新规定。从7月22日起,如果商家的消息回复速度跟不上,每单将面临20元甚至30元的扣款哦!
此次规则变更于2024年7月15日公示,预计将于2024年7月22日起逐步生效。


一、新规内容速递
1. 回复时间要求:商家需要在消费者首次咨询后的3分钟内进行回复。具体的时间要求,亲们可以关注后续的详细公告。
2.扣款标准:若商家未能及时回复消息,将根据订单金额进行扣款。其中,淘宝扣20元/单,天猫扣30元/单。

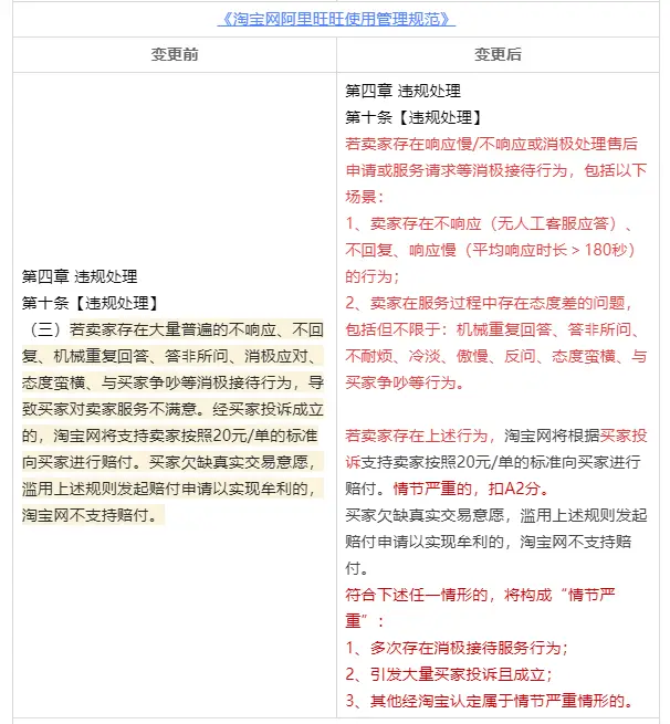
淘宝规则:卖家在服务过程中存在态度差的问题,包括但不限于:机械重复回答、答所问、不耐烦、冷淡、傲慢、反问、态度蛮横、与买家争吵等行为。若卖家存在上述行为,淘宝网将根据买家投诉支持卖家按照20元/单的标准向买家进行赔付。情节严重的,扣A2分。
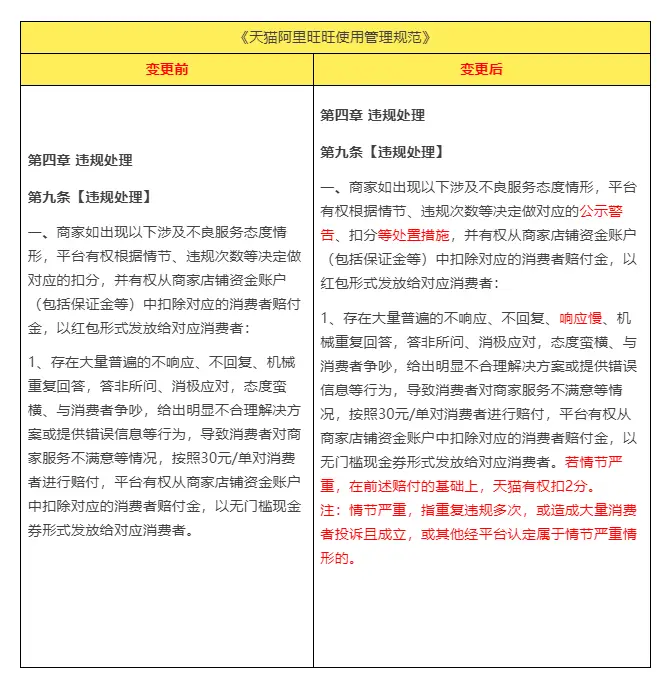
天猫规则:卖家在服务过程中存在不响应、不回复、响应慢、机械重复回答,答非所问、消极应对,态度蛮横、与消费者争吵,给出明显不合理解决方案或提供错误信息等行为,导致消费者对商家服务不满意等情况。按照30元/单对消费者进行赔付,平台有权从商家店铺资金账户中扣除对应的消费者赔付金,以无门槛现金券形式发放给对应消费者。若情节严重在前述赔付的基础上,天猫有权扣2分,
合下述任一情形的,将构成“情节严重”
1、多次存在消极接待服务行为;
2、引发大量买家投诉且成立;
3、其他经淘宝认定属于情节严重情形
注意!考核有时间限制,从8:00-23:00期间为考核时间。而且不能直接关闭旺旺,如果关闭旺旺时间长了,会影响店铺活跃度,也会扣分。
二、为何要实施此新规?

淘宝天猫一直致力于为消费者提供更好的购物体验。及时有效的沟通是提升购物体验的关键一环。此新规的出台,旨在督促商家更加积极地回应消费者的咨询,提供更快速、更满意的回复服务。
三、如何应对新规?
1. 提高回复速度:商家们需要优化内部工作流程,提高对消费者咨询的响应速度,确保在规定时间内进行回复。
2. 加强培训:店铺客服需要进行专业培训,提升服务意识和专业能力,以提供更加优质的服务。
3. 做好预案:对于可能出现的高峰期咨询,商家需要提前做好预案,确保不会因为回复不及时而造成损失。
四、温馨提示
亲们,新规即将实施,为了您的购物体验和商家的服务效率,希望大家在购物过程中能够及时收到商家的回复。同时,也希望商家们能够积极响应新规,提供更加优质的服务。
以上内容仅供参考,具体规则请以淘宝天猫官方公告为准。如有变动,请以官方最新消息为准。
股票双底形态(W底)解析,看懂多空力量变化全过程
成因:当股价下跌后,遇到合理支撑,出现一次反弹,但由于前期跌...(78 )人阅读时间:2026-03-20
淘宝、天猫新规:回复不符合标准,每笔订单扣20、30元!新规
按照30元/单对消费者进行赔付,平台有权从商家店铺资金账户中...(58 )人阅读时间:2026-03-20
炒股常犯的错及双针探底形态选股法,避免走冤枉路
股市 大胜者必先谋战略,赢在格局,战术是手段,技术是保障:不...(129 )人阅读时间:2026-03-20
短线操作找强势股?这8种经典K线形态助你一臂之力
整理,仅供参考,不构成操作建议。如自行操作,注意仓位控制和风...(117 )人阅读时间:2026-03-20