
<苏州股票配资>资产负债率怎么算?一篇文章看懂各行业负债比例与公式意义苏州股票配资>

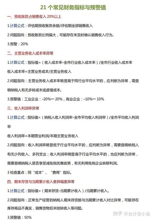
如何解读资产负债率?(资产负债篇三)(财务报表系列)上篇⽂章解读了应收账款周转率,下⾯我们继续来讲⼀下资产负债率和有息负债!(1)应收账款周转率(2)资产负债率(3)有息负债率(4)资本固定化⽐率(5)净营运资⾦(6)长期资产与长期资⾦⽐率第⼀:资产负债率资产负债率 = 负债总额 / 资产总额 × 100%这个指标反映债权⼈所提供的资本占全部资本的⽐例,是衡量除⾦融企业以外企业的重要指标(因为银⾏、保险等资产负债率基本都⾼于 90%,因为他们的商品就是钱,所以需要运⽤另外的体系指标解读)!下⾯这个是招商银⾏的资产负债率,⾼达 92%!中国平安的资产负债率也⾼达90%!第⼆:各⾏业资产负债率从上⾯这张图可以看出⾦融⾏业资产负债率91%排在第⼀位!房地产资产负债率 78%排在第⼆位!建筑业资产负债率 76%排在第三位!相反的!医药⽣物 42% 资产负债率排在倒数第三位!⾷品饮料 34% 资产负债率排在倒数第⼀位!⽽且⾷品饮料和医药板块属于防御性⾏业,抗周期较强,现⾦流通常也较好!我的能⼒圈⼤多来⾃于这两个⼤类⾏业⾥⾯!⽽银⾏业,由于他们是吸收存款,然后把存款放贷出去,对他们⽽⾔,吸收到的存款就是负债,因⽽资产负债率⾼达 90% 以上!再来看看房地产⾏业,由于房地产⾏业的特质,将房产抵押开发是普遍现象,由于以前房价上涨、销量不愁,所以该⾏业的资产负债率也超过了 70%!正如前段时间万达商业出售⼀众房产项⽬,⽬的就是降低资产负债率,实现所谓的 ' 轻资产 '!结论:我们看资产负债率⼀定要跟同⾏业对⽐,否则没有太⼤意义!⼀家企业显著⾼出同⾏业企业数倍的资产负债率的时候我们就要重点关注!还有⼀点其实关键要看,这个企业的负债部分,到底是是有息负债还是⽆息负债,这个才是关键点,下⾯我们再来看看什么是有息负债什么是⽆息负债!第三:有息负债与⽆息负债在实际应⽤中,我们发现有⼀些企业即便资产负债率很⾼,但是他的价值还是远超同⾏业的其他股票!下⾯我以格⼒电器为例,我们看到格⼒电器的2017 年资产负债率⾼达 70% 左右,这已经超过了家电⾏业的平均⽔平,也超过了⼀般认为的电器⾏业负债率在 40% 到 60% 的合理⽔平!和贵州茅台、五粮液同类⽜股的低负债率更是不能⽐。
汇纳科技拟变更经营范围,新增玩具制造、人工智能软件开发等业务
汇纳科技股份有限公司(证券代码:300609,简称“公司”)...(144 )人阅读时间:2026-01-01
资产负债率怎么算?一篇文章看懂各行业负债比例与公式意义
会计实务优秀获奖文档首发! 资产负债表的负债率怎么算【会计实...(186 )人阅读时间:2025-12-30
资产负债率怎么算?负债总额除以资产总额再乘100%
什么是资产负债率资产负债率=负债总额÷资产总额100%从财务...(129 )人阅读时间:2025-12-27
2025年想开户?这篇券商对比帮你挑,手续费排名有门道
一、引言对于计划在2025年四季度布局A股、港股、基金及衍生...(126 )人阅读时间:2025-12-26