<苏州股票配资>8月12日金时科技公告!拟向金融机构申请不超3亿综合授信额度?苏州股票配资>
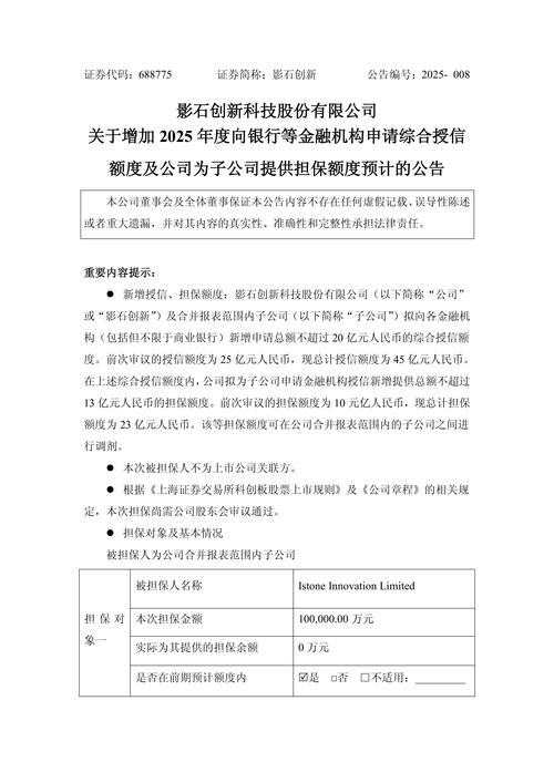
8月12日,金时科技发布公告,四川金时科技股份有限公司于2025年8月12日召开第三届董事会第十六次会议,审议通过了《关于公司及子、孙公司拟向银行等金融机构申请授信额度并提供担保的议案》。

公司之前于2025年1月7日召开第三届董事会第十三次会议,审议通过向中信银行股份有限公司成都分行申请30000万元授信额度,有效期至2025年12月18日。此次为满足经营和业务发展需要,公司及子、孙公司拟向银行等金融机构申请总额不超过30000万元的综合授信额度,综合授信类型包含流动资金贷款、银行承兑汇票等多种业务。在此额度内,公司及子、孙公司将根据实际资金需求向金融机构借贷,融资金额与借贷期限以实际签署合同为准。
同时,为满足下属子公司经营和业务发展需要,公司拟为四川金时恒鼎科技有限公司、四川金时新能科技有限公司、金时中能新能源投资(深圳)有限公司向银行等金融机构申请综合授信额度提供总额度不超过20000万元的担保额度,有效期自董事会审议通过之日起一年。在担保额度及期限内,公司可根据子、孙公司实际业务发展需求,在预计担保额度内调剂使用,实际担保金额及保证期间以金融机构实际审批结果为准。

公告还披露了被担保方基本情况。金时恒鼎为外商投资企业法人独资,注册资本5000万元;金时新能为其他有限责任公司,注册资本6573.33万元;金时中能于2025年6月25日成立,注册资本3500万元。截至公告披露日,公司及合并报表范围内下属子公司的担保总额度为23500万元,占最近一期经审计净资产的12.26%;已提供的累计担保金额为1127.89万元,占比0.59%,不存在逾期担保等情况。董事会同意相关授信及担保事宜,并授权董事长办理相关业务及手续。
2024年卖还是不卖?初创公司的艰难抉择与惊人数据
“如果当年把微信卖给张朝阳,今天还有移动支付吗?”凌晨刷到这...(114 )人阅读时间:2025-09-25
8月12日金时科技公告!拟向金融机构申请不超3亿综合授信额度
8月12日,金时科技发布公告,四川金时科技股份有限公司于20...(115 )人阅读时间:2025-09-24
企业会计准则——长期股权投资总则及初始计量相关规定
第一章 总则第一条 为了规范长期股权投资的确认、计量和相关信...(72 )人阅读时间:2025-09-24
长期股权投资会计处理:初始计量与后续计量的关键要点?
长期股权投资的会计处理是企业财务管理中的重要组成部分,对于准...(117 )人阅读时间:2025-09-24