欢迎访问苏州股票配资公司!

苏州股票配资

当前位置: 首页 > 正规配资门户

银保监会规范商业银行结构性存款业务 防范风险保护权益

时间:2026-03-27人气:作者: 苏州股票配资

<苏州股票配资>银保监会规范商业银行结构性存款业务 防范风险保护权益

为进一步规范商业银行结构性存款业务,有效防范风险,保护投资者合法权益,银保监会发布实施《关于进一步规范商业银行结构性存款业务的通知》(以下简称《通知》)。银保监会有关部门负责人就相关问题回答了记者提问。

一、制定出台《通知》的背景是什么?

结构性存款是指商业银行吸收的嵌入金融衍生产品的存款,通过与利率、汇率、指数等的波动挂钩或者与某实体的信用情况挂钩,使存款人在承担一定风险基础上获得相应的收益。

20世纪90年代末,在我国存款利率大幅走低、银行吸储压力不断加大的背景下,外资银行于2002年发行了首款结构性存款产品。此后,中资银行也相继推出此类产品。2018年以来,受银行存款竞争压力不断加大、“资管新规”禁止发行保本理财产品等因素影响,我国结构性存款快速增长,同时出现了产品运作管理不规范、误导销售、违规展业等问题。2019年初,结构性存款收益与票据贴现利率出现倒挂,部分企业以票据贴现资金购买高收益率结构性存款,使结构性存款成为套利工具,进一步助推了结构性存款的快速增长,相关问题和风险受到各方面高度关注。

发布实施《通知》,有利于促进结构性存款业务规范发展,防止不规范的结构性存款无序增长,增强银行经营的合规性和稳健性;引导银行存款和市场利率回归合理水平,规范相关衍生产品设计和交易;杜绝结构性存款与票据的空转套利,引导资金流向实体经济,降低实体经济融资成本。

二、《通知》制定的总体原则是什么?

银保监会结构性存款通知_银行结构性存款宣传语_规范商业银行结构性存款业务

《通知》制定主要遵循了以下原则:一是切实解决结构性存款业务发展中出现的问题。实践中,市场机构对结构性存款现行监管规定存在认识不全面、执行不到位等情况,出现了产品运作不规范、误导销售、不具业务资格违规展业等问题。发布实施《通知》,旨在进一步归纳和强调相关现行监管要求,清晰传达监管导向,促进监管规定严格落实到位。

二是保持现行监管政策的延续性。《通知》系统梳理和明确了散落在多项制度中关于结构性存款的现行监管规定,补充了《商业银行理财业务监督管理办法》(以下简称《理财办法》)第八十条所废止监管政策中涉及结构性存款的相关规定,未提出更为严格的监管要求,确保监管制度有序衔接。

三是对结构性存款和理财业务进行明确区分。结构性存款在法律关系、业务实质、管理模式、会计处理、风险隔离等方面,与非保本理财产品“代客理财”的资产管理属性存在本质差异。国际上,结构性存款和资管产品分属于不同的监管框架,境外监管当局均分别针对两者出台专门的监管规定。发布实施《通知》,有利于更好区分结构性存款和理财业务的差异,厘清两类产品的监管框架,避免产生混淆,促进结构性存款业务规范发展。

三、《通知》在衍生产品业务管理方面有哪些规定?

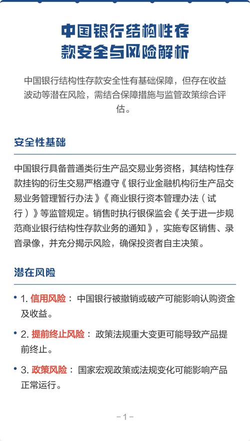
针对部分结构性存款存在产品运作管理不规范等问题,《通知》在衍生产品业务管理方面提出如下要求:一是交易运作和风险管理。银行开展结构性存款业务,应当具备普通类衍生产品交易业务资格;相关衍生交易敞口应纳入全行衍生产品业务管理框架,严格执行业务授权、人员管理、交易平盘、限额管理、应急计划和压力测试等风险管控措施,杜绝“假结构”设计。二是资本监管。银行应按照《商业银行资本管理办法(试行)》足额计提资本,市场风险资本不得超过银行一级资本的3%。三是杠杆率管理。银行应将相关衍生产品交易形成的资产余额纳入杠杆率指标分母(调整后的表内外资产余额)计算。四是流动性风险管理。银行应合理评估衍生产品交易所带来的潜在流动性需求,纳入现金流测算和分析;将衍生产品交易纳入流动性覆盖率、净稳定资金比例、优质流动性资产充足率等流动性风险监管指标相应项目计量。

四、《通知》为何要求结构性存款参照执行银行理财产品的销售规定?

《通知》要求银行销售结构性存款参照《理财办法》正文和附件关于理财产品销售的相关规定执行。主要考虑为:一是延续银保监会良好监管实践。2011年发布实施的《商业银行理财产品销售管理办法》,以及2018年发布实施的《理财办法》第七十五条要求结构性存款的销售管理参照理财产品的相关规定执行,银行应当遵守风险匹配原则,充分揭示风险,禁止误导销售,切实保护投资者合法权益。该要求在我国已实施多年,《通知》延续现行监管要求,确保监管制度有序衔接。二是结构性存款具有一定投资风险。与一般性存款相比,结构性存款产品结构复杂,收益存在不确定性,风险程度较高,应比照资管产品销售管理要求,适用更加严格的产品销售、投资者适当性管理以及信息披露等监管要求。三是与国际通行做法保持一致。各国普遍要求结构性存款在宣传销售中强调与一般性存款的差异,公平对待客户,切实保护投资者权益,对结构性存款的销售管理要求与资管产品基本相同。

五、《通知》在加强投资者保护方面主要有哪些规定?

规范商业银行结构性存款业务_银保监会结构性存款通知_银行结构性存款宣传语

银保监会高度重视投资者保护工作,《通知》在结构性存款投资者适当性管理、合规销售、信息披露等环节,进一步强化了对投资者合法权益的保护。

一是加强投资者适当性管理,确保合规销售。要求银行销售结构性存款应充分揭示风险,向投资者明示“结构性存款不同于一般性存款,具有投资风险,您应当充分认识投资风险,谨慎投资”,并在显著位置以醒目方式标识最大风险或损失,确保投资者了解结构性存款的产品性质和潜在风险,自主进行投资决策;遵循风险匹配原则,向投资者销售风险等级等于或低于其风险承受能力等级的结构性存款产品;实施专区销售和录音录像;规定不低于1万元人民币的销售起点;合理设置投资冷静期,严禁对投资者进行误导销售。

二是强化信息披露,建立健全事前、事中和事后的全流程信息披露机制。商业银行开展结构性存款业务的,应当在本行官方网站或者按照与投资者约定的方式,披露销售文件、发行报告、产品账单、到期报告、重大事项报告、临时性信息披露等文件,并在结构性存款的销售文件中明确约定与投资者联络和信息披露的方式、渠道和频率,以及在信息披露过程中各方的责任,确保投资者及时获取信息,切实保护投资者合法权益。

六、《通知》关于过渡期有何安排?

为确保平稳过渡,《通知》充分考虑对银行经营和金融市场的潜在影响,同时采取设置过渡期和“新老划断”的政策安排。

《通知》过渡期为施行之日起12个月。过渡期内,商业银行可以继续发行原有的结构性存款(老产品),但应当严格控制在存量产品的整体规模内,并有序压缩递减。对于过渡期结束前已经发行的老产品,商业银行应当及时整改,到期或兑付后结清。过渡期结束后,商业银行新发行的结构性存款应当符合本通知规定。对于由于特殊原因在过渡期结束后仍难以符合本通知规定的商业银行,经银行业监督管理机构同意,采取适当安排妥善处理。

相比于仅设置“新老划断”或过渡期安排,《通知》同时采取上述措施,有利于银行资产负债调整和流动性安排,促进业务平稳过渡,避免对银行流动性管理和平稳运行造成影响。

本类推荐